elecena.pl

32-Tap, One-Time Programmable, Linear-Taper Digital Potentiometers

Analog Devices

32-Tap, One-Time Programmable, Linear-Taper Digital Potentiometers RSS Sample
  • Darmowa próbka
MPN:
MAX5427
Producent:
ANALOG DEVICES
Dodany do bazy:
Ostatnio widziany:
Zmiana ceny:
-100% (21.01.2025)
Poprzednia cena:
1.03

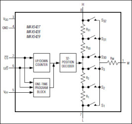
The MAX5427/MAX5428/MAX5429 linear-taper digital potentiometers function as mechanical potentiometers, but replace the mechanics with a simple 2-wire digital interface. These digital potentiometers are unique in that they have an optional one-time programmable feature that either sets the wiper's power-on reset (POR) position to a user-defined value, or the wiper can be set and the interface disabled to prevent further adjustment.

The MAX5427 has an end-to-end resistance of 100kΩ, the MAX5428 a resistance of 50kΩ, and the MAX5429 a resistance of 10kΩ. All these devices have 32 wiper positions, operate from a single 2.7V to 5.5V supply, and use less than 1.5µA (max) static supply current.

The MAX5427/MAX5428/MAX5429 are available in 8-pin thin QFN and µMAX® packages. Each device is guaranteed over the extended temperature range of -40°C to +85°C.

Applications

* Mechanical Potentiometer Replacements * Products Using One-Time Factory Calibration

Elecena nie prowadzi sprzedaży elementów elektronicznych, ani w niej nie pośredniczy.

Produkt pochodzi z oferty sklepu