elecena.pl

8-Bit Parallel DAC in QSOP-16 Package

Analog Devices

8-Bit Parallel DAC in QSOP-16 Package RSS Sample
  • Darmowa próbka
MPN:
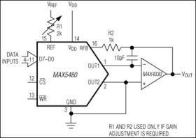
MAX5480
Producent:
ANALOG DEVICES
Dodany do bazy:
Ostatnio widziany:
Zmiana ceny:
-100% (17.01.2025)
Poprzednia cena:
3.63

The MAX5480 is a CMOS, 8-bit digital-to-analog converter (DAC) that interfaces directly with most microprocessors. On-chip input latches make the DAC load cycle interface similar to a RAM write cycle, where active-low CS and active-low WR are the only control inputs required.

Linearity of ±1/2 LSB is guaranteed, and power consumption is less than 500 µW. Monotonicity is guaranteed over the full operating temperature range.

The MAX5480 can be operated in either voltage-output or current-output mode. It is available in a small 16-pin QSOP package.

Applications

* Digitally Adjusted Power Supplies * General Purpose * Portable Battery-Powered Instruments * Programmable Gain * RF Transmit Control in Portable Radios * VCO Frequency Control

* QSOP-16 Package (same footprint as SO-8)

* Single +5V Supply Operation

* VOUT or IOUT Operation

* 8-Bit Parallel Interface

* Guaranteed Monotonic Over Temperature

* Low Power Consumption-100µA max

* ±1/2 LSB Linearity Over Temperature

Elecena nie prowadzi sprzedaży elementów elektronicznych, ani w niej nie pośredniczy.

Produkt pochodzi z oferty sklepu