elecena.pl

Stereo Volume Control with Pushbutton Interface

Analog Devices

Stereo Volume Control with Pushbutton Interface RSS Sample
  • Darmowa próbka
MPN:
MAX5486
Producent:
ANALOG DEVICES
Dodany do bazy:
Ostatnio widziany:
Zmiana ceny:
-100% (22.01.2025)
Poprzednia cena:
2.54

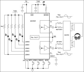
The MAX5486 dual 40kΩ logarithmic taper volume control features a debounced pushbutton up/down interface that controls volume and balance in audio applications. Each potentiometer has 32 log-spaced tap points with a buffered wiper output to replace mechanical potentiometers. An integrated bias generator provides the required ((VDD + VSS) / 2) bias voltage, eliminating the need for costly external op-amp circuits in unipolar audio applications. A mode-indicator LED output indicates volume or balance control. Five integrated LED drivers indicate volume level or balance settings, depending on the status of the mode indicator.

Use the MAX5486 digital inputs with momentary contact single-pole/single-throw (SPST) pushbutton switches. Each input includes internal debounced circuitry and a pullup resistor to VLOGIC.

The MAX5486 advances the wiper setting once per button push. Maxim's proprietary SmartWiper™ control eliminates the need for a microcomputer to increase the wiper transition rate. The accelerated auto-advance feature provides a wiper-changing rate at 4Hz for holding the control input low for more than 250ms and at 8Hz after 500ms and then at 11Hz after 1000ms (see Table 2 in the full data sheet.)

All of the MAX5486's pushbutton inputs are debounced. The mute input allows a single pushbutton to change between volume control and the -90dB (typ) mute setting. The mode input toggles between volume and balance control. The click-and-pop suppression feature minimizes the audible noise generated by wiper transitions. The typical total harmonic distortion plus noise (THD+N) for the device is 0.003%. The MAX5486 provides a nominal temperature coefficient of 35ppm/°C end-to-end and 5ppm/°C ratiometrically and a nominal resistance of 40kΩ per potentiometer. The MAX5486 is available in a 24-pin TSSOP package and is specified for operation over the -40°C to +85°C extended temperature range.

Applications

* Desktop Speakers * Docking Stations * Home-Theater Speakers * Portable Media Players

Elecena nie prowadzi sprzedaży elementów elektronicznych, ani w niej nie pośredniczy.

Produkt pochodzi z oferty sklepu