elecena.pl

14-Bit, 600Msps, High-Dynamic-Performance DAC with LVDS Inputs

Analog Devices

14-Bit, 600Msps, High-Dynamic-Performance DAC with LVDS Inputs RSS Sample
  • Darmowa próbka
MPN:
MAX5890
Producent:
ANALOG DEVICES
Dodany do bazy:
Ostatnio widziany:
Zmiana ceny:
-100% (17.01.2025)
Poprzednia cena:
40.48

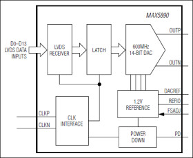
The MAX5890 advanced 14-bit, 600Msps, digital-to-analog converter (DAC) meets the demanding performance requirements of signal synthesis applications found in wireless base stations and other communications applications. Operating from 3.3V and 1.8V supplies, the MAX5890 DAC supports update rates of 600Msps using high-speed LVDS inputs while consuming only 297mW of power and offers exceptional dynamic performance such as 80dBc spurious-free dynamic range (SFDR) at fOUT = 30MHz.

The MAX5890 utilizes a current-steering architecture that supports a 2mA to 20mA full-scale output current range, and produces -2dBm to -22dBm full-scale output signal levels with a double-terminated 50Ω load. The MAX5890 features an integrated 1.2V bandgap reference and control amplifier to ensure high-accuracy and low-noise performance. A separate reference input (REFIO) allows for the use of an external reference source for optimum flexibility and improved gain accuracy.

The MAX5890 digital inputs accept LVDS voltage levels, and the flexible clock input can be driven differentially or single-ended, AC- or DC-coupled. The MAX5890 is available in a 68-pin QFN package with an exposed paddle (EP) and is specified for the extended (-40°C to +85°C) temperature range.

Refer to the MAX5891 and MAX5889 data sheets for pin-compatible 16-bit and 12-bit versions of the MAX5890.

Applications

* Access, Point-to-Point Microwave * Automated Test Equipment (ATE) Instrumentation * Base Stations: Single-/Multicarrier UMTS, CDMA, GSM * Cable Modem Termination Systems (CMTS) * Communications: Fixed Broadband Wireless * Direct Digital Synthesis (DDS)

* 600Msps Output Update Rate

* Low Noise Spectral Density: -162dBFS/Hz at fOUT = 36MHz

* Excellent SFDR and IMD Performance

* SFDR = 80dBc at fOUT = 30MHz (to Nyquist)

* SFDR = 68dBc at fOUT = 130MHz (to Nyquist)

* IMD = -95dBc at fOUT = 30MHz

* IMD = -70dBc at fOUT = 130MHz

* ACLR = 73dB at fOUT = 122.88MHz

* 2mA to 20mA Full-Scale Output Current

* LVDS-Compatible Digital Inputs

* On-Chip 1.2V Bandgap Reference

* Low 297mW Power Dissipation at 600Msps

* Compact (10mm x 10mm) QFN-EP Package

* Evaluation Kit Available (MAX5891EVKIT)

Elecena nie prowadzi sprzedaży elementów elektronicznych, ani w niej nie pośredniczy.

Produkt pochodzi z oferty sklepu