elecena.pl

60V Simple Swapper Hot-Swap Switch

Analog Devices

60V Simple Swapper Hot-Swap Switch RSS Sample
  • Darmowa próbka
MPN:
MAX5923
Producent:
ANALOG DEVICES
Dodany do bazy:
Ostatnio widziany:
Zmiana ceny:
-100% (20.01.2025)
Poprzednia cena:
4.90

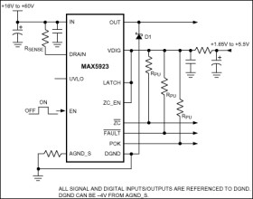
The MAX5923 is a fully integrated Simple Swapper™ hot-swap switch for positive supply rails. The device allows the safe insertion and removal of circuit cards into live backplanes or ports without causing glitches on the power-supply rail. The device also monitors various circuit parameters and disconnects the load if a fault condition occurs, alerting the host with a logiclevel FAULT-bar output. The MAX5923 operates over the +16V to +60V input voltage range.

During startup, an integrated 0.45Ω power MOSFET regulates the current and voltage between the backplane power source and the load. After startup, the MOSFET is fully enhanced to reduce its on-resistance. To ensure robust operation, the MAX5923 contains built-in safety features that monitor fault conditions and prevent damage to the internal MOSFET.

The MAX5923 monitors three parameters for fault conditions: zero current, overcurrent, and thermal overload. The output overcurrent limit counts the time the MAX5923 spends in an overcurrent condition and shuts down the pass transistor if the current limit is exceeded for the overcurrent time limit. The zero-current detection counts the time the output current is below the zero-current threshold and shuts down the pass transistor if the counter reaches the zero-current time limit. The thermal monitoring feature shuts down the pass transistor if the die temperature reaches the overtemperature limit. A fault logic output indicates when an overtemperature or an overcurrent condition has occurred and a zero-current logic output indicates if there is a zero-current condition.

An undervoltage detection circuitry keeps the pass transistor off until the input voltage is above the undervoltage lockout (UVLO) threshold, which is internally set or can be set externally with a resistive divider. A power-OK (POK) output is provided to signal when the output voltage has reached to within 0.75V of the input voltage. An Enable input allows the host system to disconnect the system from the load and/or reset a fault condition by toggling Enable.

The MAX5923 is available in a 20-pin TSSOP package and operates in the extended -40°C to +85°C temperature range.

Applications

* Current Limiter * Industrial Equipment * Network Routers and Switches * Servers

* Wide Operating Input Range: +16V to +60V

* 0.45Ω Integrated Power Switch

* Programmable Output Current Up to 800mA

* Over/Undercurrent-Limit Detection

* Input Logic Signals Compatible with 1.8V to 5V CMOS Logic

* Separate Analog and Digital Grounds with Up to ±4V Offset

* Power-OK Status Output

* Overcurrent Protection with Status Outputs

* Built-In Thermal Shutdown

* Internal Switch Protection Circuitry

* Current-Limit Foldback with Timeout and Duty-Cycle Control

* Latch or Autorestart Fault Management

Elecena nie prowadzi sprzedaży elementów elektronicznych, ani w niej nie pośredniczy.

Produkt pochodzi z oferty sklepu