elecena.pl

IEEE 802.3af Power-Over-Ethernet Interface/PWM Controller for Power Devices

Analog Devices

IEEE 802.3af Power-Over-Ethernet Interface/PWM Controller for Power Devices RSS Sample
  • Darmowa próbka
MPN:
MAX5942B
Producent:
ANALOG DEVICES
Dodany do bazy:
Ostatnio widziany:
Zmiana ceny:
-100% (25.03.2024)
Poprzednia cena:
4.00

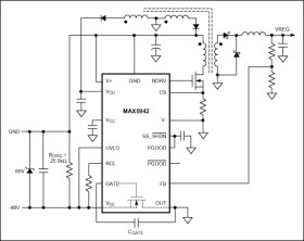
The MAX5942A/MAX5942B integrate a complete power IC for powered devices (PD) in a power-over-ethernet (PoE) system. The MAX5942A/MAX5942B provide a PD interface and a compact DC-DC PWM controller suitable for flyback and forward converters in either isolated or nonisolated designs.

The MAX5942A/MAX5942B PD interface complies with the IEEE™ 802.3af standard, providing the PD with a detection signature, a classification signature, and an integrated isolation switch with programmable inrush current control. These devices also feature power-mode undervoltage lockout (UVLO) with wide hysteresis and power-good status outputs.

The MAX5942A/MAX5942B also integrate all the building blocks necessary for implementing DC-DC fixed-frequency isolated power supplies. This device is a current-mode controller with an integrated high startup circuit suitable for isolated telecom/industrial voltage range power supplies. A high-voltage startup circuit allows the PWM controller to draw power directly from the 18V to 67V input supply during startup. The switching frequency is internally trimmed to 275kHz ±10%, thus reducing magnetics and filter components. The MAX5942A allows an 85% operating duty cycle and can be used to implement flyback converters. The MAX5942B limits the operating duty cycle to less than 50% and can be used in single-ended forward converters. The MAX5942A/MAX5942B are designed to work with or without an external diode bridge in front of the PD.

The MAX5942A/MAX5942B are available in 16-pin SO packages.

Applications

* Computer Telephony * Internet Appliances * IP Phones * Power Devices in Power-Over-Ethernet/Power-Over-MDI * Security Cameras * Wireless Access Nodes

* Powered Device Interface

* Fully Integrated IEEE 802.3af-Compliant PD Interface

* PD Detection and Programmable Classification Signatures

* Less than 10µA Leakage Current Offset During Detection

* Integrated MOSFET for Isolation and Inrush Current Limiting

* Gate Output Allows External Control of the Internal Isolation FET

* Programmable Inrush Current Control/ULVO

* PGOOD/Active-Low PGOOD Outputs Enable PWM Controller

* PWM Controller

* Wide Input Range: 18V to 67V

* Isolated (Without Optocoupler) or Nonisolated Power Supply

* Current-Mode Control

* Leading-Edge Blanking

* Internally Trimmed 275kHz ±10% Oscillator

* Soft-Start

Elecena nie prowadzi sprzedaży elementów elektronicznych, ani w niej nie pośredniczy.

Produkt pochodzi z oferty sklepu