elecena.pl

2.7V to 18V, 7A, Hot-Swap Solutions

Analog Devices

2.7V to 18V, 7A, Hot-Swap Solutions RSS Sample
  • Darmowa próbka
MPN:
MAX5976A
Producent:
ANALOG DEVICES
Dodany do bazy:
Ostatnio widziany:
Zmiana ceny:
-100% (22.01.2025)
Poprzednia cena:
2.78

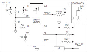
The MAX5976A/MAX5976B are integrated solutions for hot-swap applications requiring the safe insertion and removal of circuit line cards from a live backplane. The devices integrate a hot-swap controller, 24mΩ power MOSFET, and electronic circuit-breaker protection in a single package. The ICs are designed for protection of 2.7V to 18V supply voltages.

The devices provide inrush current control and short-circuit detection during startup. During normal operation, the devices provide circuit-breaker protection against overload and short-circuit conditions. The circuit-breaker function disconnects the power to the load if the load current exceeds the circuit-breaker limit. The devices are factory-calibrated to deliver accurate overcurrent protection with ±10% accuracy. During a fault condition, the MAX5976A enters an autoretry mode while the MAX5976B latches off. Both versions feature a resistor-adjustable variable speed circuit-breaker threshold and overtemperature protection. Additional features include power-good and fault indicator outputs.

The ICs are available in a 16-pin, 5mm x 5mm, TQFN-EP package and fully specified over the -40°C to +85°C operating temperature range.

Applications

* Disk Drive Power * Industrial * RAID Systems * Server I/O Cards * Storage Bridge Bay

* 2.7V to 18V Operating Voltage Range

* 24mΩ Internal Power MOSFET

* 7A Load Current Capability

* No Sense Resistor Required

* ±10% Circuit-Breaker Threshold Accuracy

* Adjustable Circuit-Breaker Current

* Variable Speed Circuit-Breaker Response

* Thermal Protection

* Power-Good and Fault Outputs

* Latch-Off or Automatic Retry Options

* Drive-Present Signal Input

* Active-Low and Active-High Enables

Elecena nie prowadzi sprzedaży elementów elektronicznych, ani w niej nie pośredniczy.

Produkt pochodzi z oferty sklepu