elecena.pl

0 to 16V, Hot-Swap Controller with 10-Bit Current, Voltage Monitor, and 4 LED Drivers

Analog Devices

0 to 16V, Hot-Swap Controller with 10-Bit Current, Voltage Monitor, and 4 LED Drivers RSS Sample
  • Darmowa próbka
MPN:
MAX5978
Producent:
ANALOG DEVICES
Dodany do bazy:
Ostatnio widziany:
Zmiana ceny:
-100% (17.01.2025)
Poprzednia cena:
6.82

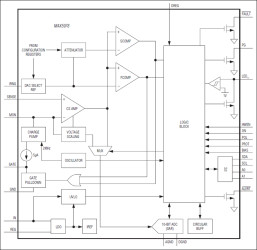
The MAX5978 hot-swap controller provides complete protection for systems with a supply voltage from 0 to 16V. The device includes four programmable LED outputs.

The IC provides two programmable levels of overcurrent circuit-breaker protection: a fast-trip threshold for a fast turn-off, and a lower slow-trip threshold for a delayed turn-off. The maximum overcurrent circuit-breaker threshold range is set with a trilevel logic input (IRNG), or by programming through the I²C interface.

The IC is an advanced hot-swap controller that monitors voltage and current with an internal 10-bit ADC, which is continuously multiplexed to convert the output voltage and current at 10ksps. Each 10-bit sample is stored in an internal circular buffer so that 50 past samples of each signal can be read back through the I²C interface at any time or after a fault condition.

The device includes five user-programmable digital comparators to implement overcurrent warning and two levels of overvoltage/undervoltage detection. When measured values violate the programmable limits, an external active-low ALERT output is asserted. In addition to the active-low ALERT signal, the IC can be programmed to deassert the power-good signal and/or turn off the external MOSFET.

The IC features four I/Os that can be independently configured as general-purpose input/outputs (GPIOs) or as open-drain LED drivers with programmable blinking. These four I/Os can be configured for any mix of LED driver or GPIO function.

The device is available in a 32-pin thin QFN-EP package and operates over the -40°C to +85°C extended temperature range.

Applications

* Blade Servers * DC Power Metering * Disk Drives/DASD/Storage Systems * Network Switches/Routers * Soft-Switch for ASICs, FPGAs, and Microcontrollers

* Hot-Swap Controller Operates from 0 to 16V

* 10-Bit ADC Monitors Load Voltage and Current

* Circular Buffers Store 5ms of Current and Voltage Measurements

* Internal Charge Pump Generates n-Channel MOSFET Gate Drive

* Internal 500mA Gate Pulldown Current for Fast Shutdown

* VariableSpeed/Bilevel™ Circuit-Breaker Protection

* Precision-Voltage Enable Input

* Alert Output Indicates Fault and Warning Conditions

* Open-Drain Power-Good Output with Programmable Polarity

* Open-Drain Fault Output

* Four Open-Drain General-Purpose Outputs Sink 25mA to Directly Drive LEDs

* Programmable LED Flashing Function

* Latched-Off Fault Management

* 400kHz I²C Interface

* Small, 5mm x 5mm, 32-Pin TQFN-EP Package

Elecena nie prowadzi sprzedaży elementów elektronicznych, ani w niej nie pośredniczy.

Produkt pochodzi z oferty sklepu