elecena.pl

Low-Cost, Remote SOT Temperature Switch

Analog Devices

Low-Cost, Remote SOT Temperature Switch RSS Sample
  • Darmowa próbka
MPN:
MAX6513
Producent:
ANALOG DEVICES
Dodany do bazy:
Ostatnio widziany:

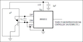
The MAX6513 is a fully integrated, remote temperature switch that uses an external P-N junction (typically a diode-connected transistor) as the sensing element to measure the remote temperature. The device asserts a logic signal when the temperature crosses a factory-programmed threshold. Available trip thresholds are from +45°C to +125°C in 10°C increments. Accuracy is within ±3°C (TA = -5°C to +55°C) or ±5°C (TA = -40°C to +85°C). Hysteresis is pin selectable to 5°C or 10°C.

The MAX6513 has an active-high CMOS output. The output is asserted when the temperature exceeds the threshold value. The active-high CMOS output can directly drive a power FET to control a cooling fan.

The MAX6513 operates from a +3.0V to +5.5V supply and typically consumes 400µA of supply current. It is available in a 6-pin lead-free TDFN package.

Applications

* Battery Packs * CPU Temperature Monitoring in High-Speed Computers * Fan Control * Multichip Modules * Temperature Alarms * Temperature Control

* Continuously Measure External Junction Temperature

* Factory-Programmed Temperature Threshold from +45°C to +125°C in 10°C Increments

* Insensitive to Series Parasitic Resistance

* Active-High Output for Direct Fan Control

* < 100ms Response Time

* Accuracy

* ±3°C (TREMOTE = +45°C to +125°C, TA = -5°C to +55°C)

* ±5°C (TREMOTE = +45°C to +125°C, TA= -40°C to +85°C)

* Pin-Selectable 5°C or 10°C Hysteresis

* 400µA Average Current Consumption

* +3.0V to +5.5V Supply Range

* 6-Pin TDFN Package (Lead(Pb)-Free) with Exposed Pad

Elecena nie prowadzi sprzedaży elementów elektronicznych, ani w niej nie pośredniczy.

Produkt pochodzi z oferty sklepu