Thermistor-to-Digital Converter
Analog Devices
RSS
Sample
- Darmowa próbka
- MPN:
- MAX6682
- Producent:
- ANALOG DEVICES
- Dodany do bazy:
- Ostatnio widziany:
- Zmiana ceny:
- -100% (18.01.2025)
- Poprzednia cena:
- 2.70
Sugerowane produkty dla max6682
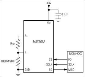
The MAX6682 converts an external thermistor's temperature-dependent resistance directly into digital form. The thermistor and an external fixed resistor form a voltage-divider that is driven by the MAX6682's internal voltage reference. The MAX6682 measures the voltage across the external resistor and produces a 10-bit + sign output code dependent on that voltage.
The MAX6682 does not linearize the highly nonlinear transfer function of a typical negative temperature coefficient (NTC) thermistor, but it does provide linear output data over limited temperature ranges when used with an external resistor of the correct value. Over the 0°C to +50°C temperature range, the MAX6682 produces output data that is scaled to 8 LSBs/°C (for 0.125°C resolution), provided that the correct thermistor and external resistor values are used. Other temperature ranges can be easily accommodated, but do not necessarily yield data scaled to an even number of LSBs per degree.
The 3-wire SPI-compatible interface can be readily connected to a variety of microcontrollers.
The MAX6682 is a read-only device, simplifying use in systems where only temperature data is required.
Power-management circuitry reduces the average thermistor current, minimizing self-heating. Between conversions, supply current is reduced to 21µA (typ). The internal voltage reference is shut down between measurements.
The MAX6682 is available in a small, 8-pin µMAX package and is specified over the -55°C to +125°C temperature range.
Applications
* Battery Packs/Chargers * Home Appliances * HVAC * Medical Devices
Elecena nie prowadzi sprzedaży elementów elektronicznych, ani w niej nie pośredniczy.
Produkt pochodzi z oferty sklepu Analog Devices