elecena.pl

Temperature Sensor and System Monitor in a 10-Pin µMAX

Analog Devices

Temperature Sensor and System Monitor in a 10-Pin µMAX RSS Sample
  • Darmowa próbka
MPN:
MAX6683
Producent:
ANALOG DEVICES
Dodany do bazy:
Ostatnio widziany:
Zmiana ceny:
-100% (17.01.2025)
Poprzednia cena:
2.58

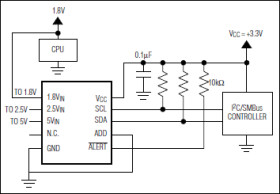
The MAX6683 system supervisor monitors multiple power-supply voltages, including its own, and also features an on-board temperature sensor. The MAX6683 converts voltages to an 8-bit code and temperatures to an 11-bit (10-bit-plus-sign) code using an analog-to-digital converter (ADC). A multiplexer automatically sequences through the voltage and temperature measurements. The digitized signals are then stored in registers and compared to the over/underthreshold limits programmed over the SMBus™/I²C-compatible 2-wire serial interface.

When a temperature measurement exceeds the programmed threshold, or when an input voltage falls outside the programmed voltage limits, the MAX6683 generates a latched interrupt output active-low ALERT. Three interrupt modes are available for temperature excursions. These are default mode, one-time interrupt mode, and comparator mode. The active-low ALERT output is cleared, except for temperature interrupts generated in comparator mode, by reading the Interrupt Status register (Table 5). The active-low ALERT output can also be masked by writing to the appropriate bits in the Interrupt Mask register (Table 6) or by setting bit 1 of the Configuration register (Table 4) to zero. The MAX6683 SMBus/I²C-compatible interface also responds to the SMB alert response address.

Applications

* Networking * Servers * Telecommunications * Workstations

* Monitors Local Temperature

* Monitors Three External Voltages (1.8V, 2.5V, 5V Nominal)

* Monitors VCC (3.3V Nominal)

* User-Programmable Voltage and Temperature Thresholds

* Alert Function with Ability to Respond to SMB Alert Response Address

* +2.7V to +5.5V Supply Range

* -40°C to +125°C Temperature Range

* 60Hz or 50Hz Line-Frequency Rejection

* Tiny 10-Pin µMAX Package

* MAX6683EVKIT Available

Elecena nie prowadzi sprzedaży elementów elektronicznych, ani w niej nie pośredniczy.

Produkt pochodzi z oferty sklepu