elecena.pl

Dual Remote/Local Temperature Sensors with SMBus Serial Interface

Analog Devices

Dual Remote/Local Temperature Sensors with SMBus Serial Interface RSS Sample
  • Darmowa próbka
MPN:
MAX6696
Producent:
ANALOG DEVICES
Dodany do bazy:
Ostatnio widziany:
Zmiana ceny:
-100% (18.01.2025)
Poprzednia cena:
3.49

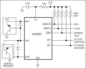
The MAX6695/MAX6696 are precise, dual-remote, and local digital temperature sensors. They accurately measure the temperature of their own die and two remote diode-connected transistors, and report the temperature in digital form on a 2-wire serial interface. The remote diode is typically the emitter-base junction of a common-collector PNP on a CPU, FPGA, GPU, or ASIC.

The 2-wire serial interface accepts standard system management bus (SMBus) commands such as Write Byte, Read Byte, Send Byte, and Receive Byte to read the temperature data and program the alarm thresholds and conversion rate. The MAX6695/MAX6696 can function autonomously with a programmable conversion rate, which allows control of supply current and temperature update rate to match system needs. For conversion rates of 2Hz or less, the temperature is represented as 10 bits + sign with a resolution of +0.125°C. When the conversion rate is 4Hz, output data is 7 bits + sign with a resolution of +1°C. The MAX6695/MAX6696 also include an SMBus timeout feature to enhance system reliability.

Remote temperature sensing accuracy is ±1.5°C between +60°C and +100°C with no calibration needed. The MAX6695/MAX6696 measure temperatures from -40°C to +125°C. In addition to the SMBus active-low ALERT output, the MAX6695/MAX6696 feature two overtemperature limit indicators (active-low OT1 and active-low OT2), which are active only while the temperature is above the corresponding programmable temperature limits. The active-low OT1 and active-low OT2 outputs are typically used for fan control, clock throttling, or system shutdown.

The MAX6695 has a fixed SMBus address. The MAX6696 has nine different pin-selectable SMBus addresses. The MAX6695 is available in a 10-pin µMAX® and the MAX6696 is available in a 16-pin QSOP package. Both operate throughout the -40°C to +125°C temperature range.

Applications

* Desktop Computers * Notebook Computers * Servers * Test and Measurement Equipment * Workstations

* Measure One Local and Two Remote Temperatures

* 11-Bit, 0.125°C Resolution

* High Accuracy ±1.5°C (max) from +60°C to +100°C (Remote)

* ACPI Compliant

* Programmable Under/Overtemperature Alarms

* Programmable Conversion Rate

* Three Alarm Outputs: Active-Low ALERT, Active-Low OT1, and Active-Low OT2

* SMBus/I²C-Compatible Interface

* Compatible with 65nm Process Technology (Y Versions)

Elecena nie prowadzi sprzedaży elementów elektronicznych, ani w niej nie pośredniczy.

Produkt pochodzi z oferty sklepu