elecena.pl

I²C-Compatible RTC in a TDFN

Analog Devices

I²C-Compatible RTC in a TDFN RSS Sample
  • Darmowa próbka
MPN:
MAX6900
Producent:
ANALOG DEVICES
Dodany do bazy:
Ostatnio widziany:

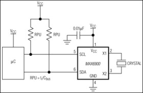
The MAX6900, I²C-bus-compatible real-time clock (RTC) in a 6-pin TDFN package contains a real-time clock/calendar and 31-byte x 8-bit wide of static random access memory (SRAM). The real-time clock/calendar provides seconds, minutes, hours, day, date, month, and year information. The end of the month date is automatically adjusted for months with fewer than 31 days, including corrections for leap year up to the year 2100. The clock operates in either the 24hr or 12hr format with an AM/PM indicator.

Applications

* Battery-Powered Products * Intelligent Instruments * Point-of-Sale Equipment * Portable Instrumentation

* Real-Time Clock Counts Seconds, Minutes, Hours, Date, Month, Day, and Year

* Leap Year Compensation Valid up to Year 2100

* Fast (400kHz) I²C-Bus-Compatible Interface from 2.0V to 5.5V

* 31 x 8 SRAM for Scratchpad Data Storage

* Uses Standard 32.768kHz, 12.5pF Load, Watch Crystal

* Ultra-Low 225nA (typ) Timekeeping Current

* Single-Byte or Multiple-Byte (Burst Mode) Data Transfer for Read or Write of Clock Registers or SRAM

* 6-Pin 3mm x 3mm x 0.8mm TDFN Surface-Mount Package

* No External Crystal Bias Resistors or Capacitors Required

Elecena nie prowadzi sprzedaży elementów elektronicznych, ani w niej nie pośredniczy.

Produkt pochodzi z oferty sklepu