elecena.pl

3-Wire Serial RTC in a TDFN

Analog Devices

3-Wire Serial RTC in a TDFN RSS Sample
  • Darmowa próbka
MPN:
MAX6901
Producent:
ANALOG DEVICES
Dodany do bazy:
Ostatnio widziany:

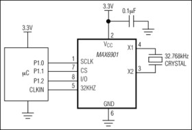
The MAX6901 3-wire serial interface real-time clock in a TDFN package contains a real-time clock/calendar and 31 x 8 bits of static RAM (SRAM). The real-time clock/calendar provides seconds, minutes, hours, day, date, month, year, and century information. A time/date-programmable polled ALARM is included in the MAX6901. The end of the month date is automatically adjusted for months with fewer than 31 days, including corrections for leap year up to the year 2100. The clock operates in either the 24hr or 12hr format with an AM/PM indicator. A push-pull 32kHz output is also included. The MAX6901 operates with a supply voltage of +2V to +5.5V, is available in the ultra-small 8-pin TDFN package, and works over the industrial temperature range, -40°C to +85°C.

The SOT23 package has been replaced by a TDFN.

Applications

* Battery-Powered Products * Fax Machines * Intelligent Instruments * Point-of-Sale Equipment * Portable Instrumentation

* Real-Time Clock Counts Seconds, Minutes, Hours, Day of Week, Date of Month, Month, Year, and Century

* Leap-Year Compensation Valid up to Year 2100

* Wide +2V to +5.5V Operating Voltage Range

* 3-Wire Serial Interface, 2MHz at 5V, 500kHz at 2V

* 31 x 8-Bit SRAM for Scratchpad Data Storage

* Uses Standard 32.768kHz, 12.5pF Watch Crystal

* Low Timekeeping Current (400nA at 2V)

* Single-Byte or Multiple-Byte (Burst Mode)Data Transfer for Read or Write of Clock Registers or SRAM

* 8-Pin 3mm x 3mm x 0.8mm TDFN Surface-Mount Package

* Push-Pull 32.768kHz Clock Output

* Programmable Time/Date Polled ALARM Function

* No External Crystal Bias Resistors or Capacitors Required

Elecena nie prowadzi sprzedaży elementów elektronicznych, ani w niej nie pośredniczy.

Produkt pochodzi z oferty sklepu