elecena.pl

315MHz/434MHz ASK Superheterodyne Receiver

Analog Devices

315MHz/434MHz ASK Superheterodyne Receiver RSS Sample
  • Darmowa próbka
MPN:
MAX7034
Producent:
ANALOG DEVICES
Dodany do bazy:
Ostatnio widziany:
Zmiana ceny:
-100% (19.01.2025)
Poprzednia cena:
2.56

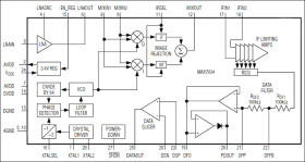
The MAX7034 fully integrated low-power CMOS super-heterodyne receiver is ideal for receiving amplitude-shift-keyed (ASK) data in the 300MHz to 450MHz frequency range (including the popular 315MHz and 433.92MHz frequencies). The receiver has an RF sensitivity of -114dBm. With few external components and a low-current power-down mode, it is ideal for cost-sensitive and power-sensitive applications typical in the automotive and consumer markets. The MAX7034 consists of a low-noise amplifier (LNA), a fully differential image-rejection mixer, an on-chip phase-locked loop (PLL) with integrated voltage-controlled oscillator (VCO), a 10.7MHz IF limiting amplifier stage with received-signal-strength indicator (RSSI), and analog baseband data-recovery circuitry.

The MAX7034 is available in a 28-pin (9.7mm x 4.4mm) TSSOP package and is specified over the automotive (-40°C to +125°C) temperature range.

Applications

* Automotive Remote Keyless Entry * Garage Door Openers * Home Automation * Local Telemetry * Remote Controls * Security Systems * Wireless Sensors

* Optimized for 315MHz or 433.92MHz Band

* Operates from Single +3.3V/+5.0V Supply

* Selectable Image-Rejection Center Frequency

* Selectable x64 or x32 fLO/fXTAL Ratio

* Low (< 6.7mA) Operating Supply Current

* < 3.0µA Low-Current Power-Down Mode for Efficient Power Cycling

* 250µs Startup Time

* Built-In 44dB RF Image Rejection

* Excellent Receive Sensitivity Over Temperature

* -40°C to +125°C Operation

* -40°C to +105°C Operation (3.0V to 3.6V Supply)

* AEC-Q100 Qualified

Elecena nie prowadzi sprzedaży elementów elektronicznych, ani w niej nie pośredniczy.

Produkt pochodzi z oferty sklepu