elecena.pl

10-Port I/O Expander with LED Intensity Control, Interrupt, and Hot-Insertion Protection

Analog Devices

10-Port I/O Expander with LED Intensity Control, Interrupt, and Hot-Insertion Protection RSS Sample
  • Darmowa próbka
MPN:
MAX7316
Producent:
ANALOG DEVICES
Dodany do bazy:
Ostatnio widziany:

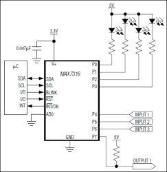
The MAX7316 I²C/SMBus™-compatible serial interfaced peripheral provides microprocessors with eight additional I/O ports plus one output-only port and one input-only port. Each I/O port can be individually configured as either an open-drain current-sinking output rated to 50mA at 5.5V or as a logic input with transition detection. The output-only port can also be assigned as an interrupt output for transition detection. The outputs are capable of driving LEDs, or can provide logic outputs with external resistive pullup up to 5.5V.

Eight-bit PWM current control is available for all nine output ports. Four bits are global control and apply to all LED outputs to provide coarse adjustment of current from fully off to fully on in 14 intensity steps. Additionally each output then has individual 4-bit control, which further divides the globally set current into 16 more steps. Alternatively, the current control can be configured as a single 8-bit control that sets all outputs at once.

Each output has independent blink timing with two blink phases. LEDs can be individually set to be on or off during either blink phase or to ignore the blink control. The blink period is controlled by an external clock input (up to 1kHz) on BLINK or by a register. The BLINK input can also be used as a logic control to turn the LEDs on and off, or as a general-purpose input.

The MAX7316 supports hot insertion. All port pins, the active-low INT output, SDA, SCL, active-low RST, BLINK, and the slave address input ADO remain high impedance in powerdown (V+ = 0V) with up to 6V asserted upon them. The MAX7316 is controlled through a 2-wire serial interface, and can be set to one of four I²C addresses.

Applications

* Keypad Backlights * LCD Backlights * LED Status Indication * Relay Drivers * RGB LED Drivers * System I/O Ports

* 400kbps, 2-Wire Serial Interface, 5.5V Tolerant

* 2V to 3.6V Operation

* Overall 8-Bit PWM LED Intensity Control

* Global 16-Step Intensity Control

* Plus Individual 16-Step Intensity Controls

* 2-Phase LED Blinking

* High Output Current (50mA max per Port)

* Supports Hot Insertion

* Outputs are 5.5V-Rated Open Drain

* Inputs are Overvoltage Protected to 5.5V

* Transition Detection with Interrupt Output

* Active-Low RST Input Clears Serial Interface and Restores Power-Up Default State

* Low Standby Current (1.2µA (typ), 3.3µA (max))

* Small 3mm x 3mm, Thin QFN Package

* -40°C to +125°C Temperature Range

Elecena nie prowadzi sprzedaży elementów elektronicznych, ani w niej nie pośredniczy.

Produkt pochodzi z oferty sklepu