elecena.pl

Silicon Oscillator with Reset Output and Enable

Analog Devices

Silicon Oscillator with Reset Output and Enable RSS Sample
  • Darmowa próbka
MPN:
MAX7382
Producent:
ANALOG DEVICES
Dodany do bazy:
Ostatnio widziany:

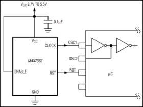
The MAX7382 silicon oscillator replaces ceramic resonators, crystals, and crystal-oscillator modules as the clock source for microcontrollers in 3V, 3.3V, and 5V applications. The MAX7382 features a factory-programmed oscillator, a microprocessor (µP) power-on-reset (POR) supervisor, and a clock enable input.

Unlike typical crystal and ceramic-resonator oscillator circuits, the MAX7382 is resistant to vibration and EMI. The high-output-drive current and absence of high-impedance nodes makes the oscillator less susceptible to dirty or humid operating conditions. With a wide operating temperature range, the MAX7382 is a good choice for demanding home appliance and automotive environments.

The MAX7382 is available with factory-programmed frequencies ranging from 10MHz to 16MHz. See the full data sheet for standard frequencies and contact the factory for custom frequencies and POR thresholds.

The MAX7382 is available in a 5-pin SOT23 package. The MAX7382 operating temperature range is -40°C to +125°C.

Applications

* Appliances and Controls * Automotive * Consumer Products * Handheld Products * Microcontroller Systems * Portable Equipment * White Goods

* 2.7V to 5.5V Operation

* 10MHz to 16MHz Oscillator

* Integrated POR (Factory Programmable)

* ±10mA Clock Output Drive Capability

* Clock Enable Input

* 2.5% Initial Accuracy

* ±100ppm/°C Frequency Drift

* 50% Duty Cycle

* 5ns Output Rise and Fall Time

* Typical 4.5mA Operating Current at 16MHz

* Typical 0.5µA Shutdown Supply Current

* -40°C to +125°C Temperature Range

* Small 5-Pin SOT23 Package

Elecena nie prowadzi sprzedaży elementów elektronicznych, ani w niej nie pośredniczy.

Produkt pochodzi z oferty sklepu