elecena.pl

Precision Silicon Oscillators with Enable or Autoenable

Analog Devices

Precision Silicon Oscillators with Enable or Autoenable RSS Sample
  • Darmowa próbka
MPN:
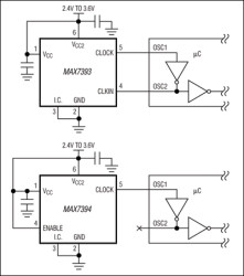
MAX7394
Producent:
ANALOG DEVICES
Dodany do bazy:
Ostatnio widziany:

The MAX7393/MAX7394 precision silicon oscillators replace crystals, ceramic resonators, and crystal oscillator modules in systems with a +2.4V to +3.6V operating supply voltage range.

The MAX7393/MAX7394 consist of a temperature-compensated precision oscillator with enable (MAX7394) or autoenable (MAX7393). The MAX7393/MAX7394 are supplied at specific frequencies, just like crystals and resonators. Output frequency accuracy is guaranteed to be within ±0.25% (TDFN) and ±1.3% (µDFN) (0°C to +85°C) and ±1.0% (TDFN) and ±1.8% (µDFN) over the -40°C to +125°C temperature range.

The small size and robust operation of the MAX7393/MAX7394 make them ideal for space-constrained or environmentally demanding applications where high accuracy is required. The high accuracy of the MAX7393/MAX7394 is ideal for use in USB applications, computers, and white goods.

The MAX7393/MAX7394 are available in 6-pin, 3mm x 3mm TDFN and 2mm x 2mm µDFN packages. They are specified for the -40°C to +125°C temperature range.

Applications

* CAN Nodes * Computers * Handheld Products * USB * White Goods

* ±0.25% (TDFN) and ±1.3% (µDFN) Total Accuracy for 0°C to +85°C* ±1.0% (TDFN) and ±1.8% (µDFN) Total Accuracy for -40°C to +125°C* Resistant to Humidity and Vibration* 12mA Operating Current (48MHz Version)* 5ns Output Rise/Fall Time* 40% to 60% Maximum Duty Cycle* No External Components Required* +2.4V to +3.6V Operation* Available Factory-Set Frequencies from 922kHz to 48MHz* Space-Saving TDFN and µDFN Surface-Mount Packages

Elecena nie prowadzi sprzedaży elementów elektronicznych, ani w niej nie pośredniczy.

Produkt pochodzi z oferty sklepu