elecena.pl

2.375V to 5.25V, 4-Wire Touch-Screen Controller with Internal Reference and Temperature Sensor

Analog Devices

2.375V to 5.25V, 4-Wire Touch-Screen Controller with Internal Reference and Temperature Sensor RSS Sample
  • Darmowa próbka
MPN:
MXB7846
Producent:
ANALOG DEVICES
Dodany do bazy:
Ostatnio widziany:

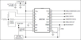
The MXB7846 is an industry-standard 4-wire touch-screen controller. It contains a 12-bit sampling analog-to-digital converter (ADC) with a synchronous serial interface and low on-resistance switches for driving resistive touch screens. The MXB7846 uses an internal +2.5V reference or an external reference. The MXB7846 can make absolute or ratiometric measurements. In addition, this device has an on-chip temperature sensor, a battery-monitoring channel, and has the ability to perform touch-pressure measurements without external components. The MXB7846 has one auxiliary ADC input. All analog inputs are fully ESD protected, eliminating the need for external TransZorb™ devices.

The MXB7846 is guaranteed to operate with a supply voltage down to +2.375V when used with an external reference or +2.7V with an internal reference. In shut-down mode, the typical power consumption is reduced to under 0.5µW, while the typical power consumption at 125ksps throughput and a +2.7V supply is 650µW.

Low-power operation makes the MXB7846 ideal for battery-operated systems, such as personal digital assistants with resistive touch screens and other portable equipment. The MXB7846 is available in 16-pin QSOP and TSSOP packages, and is guaranteed over the -40°C to +85°C temperature range.

Applications

* Cell Phones * Pagers * PDAs and Other Handheld Devices * Point-of-Sale Terminals * Portable Instrumentation * Touch-Screen Monitors

* ESD-Protected ADC Inputs

* ±15kV IEC 61000-4-2 Air-Gap Discharge

* ±8kV IEC 61000-4-2 Contact Discharge

* Pin Compatible with MXB7843

* +2.375V to +5.25V Single Supply

* Internal +2.5V Reference

* Direct Battery Measurement (0 to 6V)

* On-Chip Temperature Measurement

* Touch-Pressure Measurement

* 4-Wire Touch-Screen Interface

* Ratiometric Conversion

* SPI™/QSPI™, 3-Wire Serial Interface

* Programmable 8-/12-Bit Resolution

* Auxiliary Analog Input

* Automatic Shutdown Between Conversions

* Low Power (External Reference)

* 270µA at 125ksps

* 115µA at 50ksps

* 25µA at 10ksps

* 5µA at 1ksps

* 2µA Shutdown Current

Elecena nie prowadzi sprzedaży elementów elektronicznych, ani w niej nie pośredniczy.

Produkt pochodzi z oferty sklepu