elecena.pl

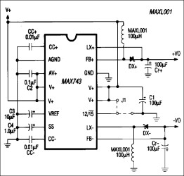
100µH Toroid Inductor

Analog Devices

100µH Toroid Inductor RSS Sample
  • Darmowa próbka
MPN:
MAXL001
Producent:
ANALOG DEVICES
Dodany do bazy:
Ostatnio widziany:

Elecena nie prowadzi sprzedaży elementów elektronicznych, ani w niej nie pośredniczy.

Produkt pochodzi z oferty sklepu