elecena.pl

Quad, Low-Power, 500Mbps ATE Driver/Comparator

Analog Devices

Quad, Low-Power, 500Mbps ATE Driver/Comparator RSS Sample
  • Darmowa próbka
MPN:
MAX9965
Producent:
ANALOG DEVICES
Dodany do bazy:
Ostatnio widziany:

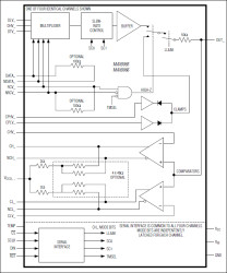
The MAX9965/MAX9966 four-channel, low-power, high-speed pin electronics driver and comparator ICs include for each channel a three-level pin driver, comparator, and variable clamps. The MAX9965/MAX9966 are similar to the MAX9963/MAX9964, but with even lower window comparator dispersion for enhanced accuracy. The driver features a wide voltage range and high-speed operation, includes high-Z and active termination (3rd-level drive) modes, and is highly linear even at low-voltage swings. The dual bipolar-input comparator provides very low dispersion (timing variation) over a wide variety of input conditions. The clamps provide damping of high-speed DUT waveforms when the device is configured as a high-impedance receiver. High-speed, differential control inputs compatible with ECL, LVPECL, LVDS, and GTL levels are provided for each channel. ECL/LVPECL or flexible open-collector outputs are available for the comparators.

The A-grade version provides tight matching of gain and offset for the driver and comparator, allowing reference levels to be shared across multiple channels in cost-sensitive systems. For system designs that incorporate independent reference levels for each channel, the B-grade version is available at reduced cost.

Optional internal resistors at the high-speed inputs provide differential termination of LVDS inputs, while optional internal resistors provide the pullup voltage and source termination for open-collector comparator outputs. These features significantly reduce the discrete component count on the circuit board.

The MAX9965/MAX9966 operating range is -1.5V to +6.5V, with power dissipation of only 975mW per channel.

These devices are available in a 100-pin, 14mm x 14mm body, 0.5mm pitch TQFP with an exposed 8mm x 8mm die pad on the top (MAX9965) or bottom (MAX9966) of the package for efficient heat removal. The MAX9965/MAX9966 are specified to operate with an internal die temperature of +60°C to +100°C, and feature a die temperature monitor output.

Applications

* Low-Cost Mixed-Signal/System-on-Chip Testers * Memory Testers * Pattern/Data Generators * Structural Testers

* Small Footprint: Four Channels in 0.4in²

* Low Power Dissipation: 975mW/Channel (typ)

* High Speed: 500Mbps at 3VP-P

* Very Low Timing Dispersion

* Wide Operating Range: -1.5V to +6.5V

* Active Termination (3rd-Level Drive)

* Low-Leakage Mode: 15nA Maximum

* Integrated Clamps

* Interface Easily with Most Logic Families

* Digitally Programmable Slew Rate

* Internal Logic Termination Resistors

* Low Gain and Offset Error

Elecena nie prowadzi sprzedaży elementów elektronicznych, ani w niej nie pośredniczy.

Produkt pochodzi z oferty sklepu