elecena.pl

SPI-Programmable Gain Amplifier (PGA) with Input V Trim and Output Op Amp

Analog Devices

SPI-Programmable Gain Amplifier (PGA) with Input V Trim and Output Op Amp RSS Sample
  • Darmowa próbka
MPN:
MAX9939
Producent:
ANALOG DEVICES
Dodany do bazy:
Ostatnio widziany:
Zmiana ceny:
-100% (20.01.2025)
Poprzednia cena:
1.72

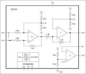
The MAX9939 is a general-purpose, differential-input programmable-gain amplifier (PGA) that is ideal for conditioning a variety of wide dynamic range signals such as those found in motor current-sense, medical instrumentation, and sonar data acquisition applications. It features SPI-programmable differential gains from 0.2V/V to 157V/V, input offset-voltage compensation, and an output amplifier that can be configured either as a high-order active filter or to provide a differential output.

The PGA is optimized for high-signal bandwidth and its gain can be programmed to be 0.2V/V, 1V/V, 10V/V, 20V/V, 30V/V, 40V/V, 60V/V, 80V/V, 119V/V, and 157V/V. Precision resistor matching provides extremely low gain tempco and high CMRR. Although the MAX9939 operates from a single supply VCC between 2.9V to 5.5V, it can process signals both above and below ground due to the use of an input level-shifting amplifier stage. Furthermore, its inputs are protected to ±16V, allowing it to withstand fault conditions and signal overranges.

The output amplifier is designed for high bandwidth and low-bias currents, making it ideal for use in multiple-feedback active filter topologies that offer much higher Qs and stopband attenuation than Sallen-Key architectures.

The MAX9939 draws 3.4mA of quiescent supply current at 5V, and includes a software-programmable shutdown mode that reduces its supply current to only 13µA. The MAX9939 is available in a 10-pin µMAX® package and operates over the -40°C to +125°C automotive temperature range.

Applications

* Amplification * Differential to Single-Ended Conversion * Differential-Input, Differential-Output Signal * Medical Signal Conditioning * Sensor Interface and Signal Processing * Sensorless Motor Control * Sonar and General Purpose Data Acquisition

* SPI-Programmable Gains: 0.2V/V to 157V/V

* Extremely Low Gain Tempco

* Integrated Amplifier for R/C Programmable Active Filter

* Input Offset-Voltage Compensation

* Input Protection to ±16V

* 13µA Software Shutdown Mode

* -40°C to +125°C Operating Temperature Range

* 10-Pin µMAX Package

Elecena nie prowadzi sprzedaży elementów elektronicznych, ani w niej nie pośredniczy.

Produkt pochodzi z oferty sklepu