elecena.pl

High-Precision, Low-Voltage, Current-Sense Amplifier with Current Output and Chip Select for Multiplexing

Analog Devices

High-Precision, Low-Voltage, Current-Sense Amplifier with Current Output and Chip Select for Multiplexing RSS Sample
  • Darmowa próbka
MPN:
MAX9934
Producent:
ANALOG DEVICES
Dodany do bazy:
Ostatnio widziany:
Zmiana ceny:
-100% (18.01.2025)
Poprzednia cena:
1.89

The MAX9934 high-precision, low-voltage, high-side current-sense amplifier is ideal for both bidirectional (charge/discharge) and unidirectional current measurements in battery-powered portable and laptop devices. Input offset voltage (VOS) is a low 10µV (max) at +25°C across the -0.1V to 5.5V input common-mode voltage range, and is independent of VCC. Its precision input specification allows the use of very small sense-voltages (typically ±10mV full-scale) for minimally invasive current sensing.

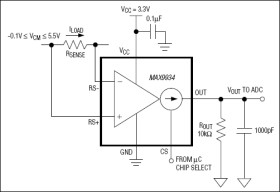
The output of the MAX9934 is a current proportional to input VSENSE and is available in either 25µA/mV or 5µA/mV gain options (GM) with gain accuracy better than 0.25% (max) at +25°C. A chip select (CS) allows multiplexing of several MAX9934 current outputs to a single microcontroller ADC channel (see the Typical Operating Circuit). CS is compatible with 1.8V and 3.3V logic systems.

The MAX9934 is designed to operate from a 2.5V to 3.6V VCC supply, and draws just 120µA (typ) quiescent current. When powered down (VCC = 0V), RS+ and RS- draw less than 0.1nA (typ) leakage current to reduce battery load. The MAX9934 is robust and protected from input faults of up to ±6V input differential voltage between RS+ and RS-.

The MAX9934 is specified for operation over the -40°C to +125°C temperature range and is available in 8-pin µMAX® or a 6-bump UCSP™ (1mm x 1.5mm x 0.6mm), making it ideal for space-sensitive applications.

Applications

* MP3 Players * Notebook PCs and Ultra-Mobile PCs * PDAs and Smartphones * Portable Current Monitoring * Sensor Instrumentation Amplifiers

* Input Offset Voltage: 10µV (max)

* Gain Error Less than 0.25%

* -0.1V to +5.5V Input Common-Mode Voltage Range

* Chip Select Allows Multiplexing Several MAX9934 Current Monitors to One ADC

* Current Output Allows ROUT Selection for Gain Flexibility

* Single Supply Operation: 2.5V to 3.6V

* Two Gain Options: GM of 25µA/mV (MAX9934T) and 5µA/mV (MAX9934F)

* Bidirectional or Unidirectional Operation

* Small, 6-Bump UCSP (1mm x 1.5mm x 0.6mm) and 8-Pin µMAX Packages

Elecena nie prowadzi sprzedaży elementów elektronicznych, ani w niej nie pośredniczy.

Produkt pochodzi z oferty sklepu