elecena.pl

Ultra-Precision, High-Side Current-Sense Amplifiers

Analog Devices

Ultra-Precision, High-Side Current-Sense Amplifiers RSS Sample
  • Darmowa próbka
MPN:
MAX9923
Producent:
ANALOG DEVICES
Dodany do bazy:
Ostatnio widziany:
Zmiana ceny:
-100% (18.01.2025)
Poprzednia cena:
2.32

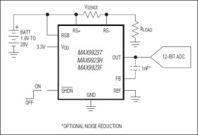
The MAX9922/MAX9923 ultra-precision, high-side current-sense amplifiers feature ultra-low offset voltage (VOS) of 25µV (max) and laser-trimmed gain accuracy better than 0.5%. The combination of low VOS and high-gain accuracy allows precise current measurements even at very small sense voltages.

The MAX9922/MAX9923 are capable of both unidirectional and bidirectional operation. For unidirectional operation, connect REF to GND. For bidirectional operation, connect REF to VDD/2.

The MAX9922 has adjustable gain set with two external resistors. The MAX9923T/MAX9923H/MAX9923F use an internal laser-trimmed resistor for fixed gain of 25V/V, 100V/V, and 250V/V, respectively. The devices operate from a +2.85V to +5.5V single supply, independent of the input common-mode voltage, and draw only 700µA operating supply current and less than 1µA in shutdown.

The +1.9V to +28V current-sense input common-mode voltage range makes the MAX9922/MAX9923 ideal for current monitoring in applications where high accuracy, large common-mode measurement range, and minimum full-scale VSENSE voltage is critical.

The MAX9922/MAX9923 use a spread-spectrum autozeroing technique that constantly measures and cancels the input offset voltage, eliminating drift over time and temperature, and the effect of 1/f noise. This, in conjunction with the indirect current-feedback technique, achieves less than 25µV (max) offset voltage.

The MAX9922/MAX9923 are available in a small 10-pin µMAX® package and are specified over the -40°C to +85°C extended temperature range.

Applications

* Handheld Li+ Battery Current Monitoring * Notebook/Desktop Power Management * Precision Current Sources

* Ultra-Precision VOS Over Temperature

* MAX9922: ±10µV (max)

* MAX9923T: ±25µV (max)

* MAX9923H: ±20µV (max)

* MAX9923F: ±10µV (max)

* ±0.5% (max) Full-Scale Gain Accuracy

* Bidirectional or Unidirectional ISENSE

* Multiple Gains Available

* Adjustable (MAX9922)

* +25V/V (MAX9923T)

* +100V/V (MAX9923H)

* +250V/V (MAX9923F)

* 1.9V to 28V Input Common-Mode Voltage, Independent of VDD

* Supply Voltage: +2.85V to +5.5V

* 700µA Supply Current, 1µA Shutdown Current

* Extended Temperature Range (-40°C to +85°C)

* Available in Space-Saving 10-Pin µMAX

Elecena nie prowadzi sprzedaży elementów elektronicznych, ani w niej nie pośredniczy.

Produkt pochodzi z oferty sklepu