elecena.pl

Stereo Audio DAC with DirectDrive® Headphone Amplifier

Analog Devices

Stereo Audio DAC with DirectDrive® Headphone Amplifier RSS Sample
  • Darmowa próbka
MPN:
MAX9850
Producent:
ANALOG DEVICES
Dodany do bazy:
Ostatnio widziany:
Zmiana ceny:
-100% (17.01.2025)
Poprzednia cena:
2.92

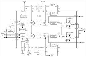
The MAX9850 is a low-power, high-performance stereo audio DAC with an integrated DirectDrive headphone amplifier. The MAX9850 is designed to meet the board space and performance requirements of portable devices such as cell phones and MP3 and portable DVD players.

The MAX9850 uses Maxim's DirectDrive headphone technology that produces a ground-biased analog audio output from a single supply, which allows for driving the headphones directly from the amplifier outputs without large DC-blocking capacitors. This feature saves board space, provides higher click/pop suppression, and improves low-frequency (bass) response. The architecture does not require the headphone jack to be biased to a DC voltage and thus allows for a conventional, grounded chassis design.

The MAX9850's flexible clocking circuitry utilizes any available system clock up to 40MHz, eliminating the need for an external PLL and multiple crystal oscillators. The DAC supports a wide range of sample rates from 8kHz to 48kHz in both master and slave modes, making the MAX9850 the easiest to use and most versatile audio DAC available. It can also be operated like traditional synchronous DACs, at any integer-oversampling ratio.

The audio DAC receives input data over a flexible 3-wire interface that supports left-justified, right-justified audio data, or I²S-compatible audio data. Stereo audio line inputs are provided to either mix analog audio with the digital input stream, or to drive the headphone outputs directly. Mode settings, headphone amplifier volume controls, and shutdown for both the headphone and line outputs are programmed through a 2-wire, I²C-compatible interface.

The MAX9850 is fully specified over the -40°C to +85°C extended temperature range and is available in a low-profile, 28-pin thin QFN package (5mm x 5mm x 0.8mm).

Request S/W Drivers

Applications

* Cell Phones/Smartphones * MP3/Portable Multimedia Players * Portable DVD Players

* 1.8V to 3.6V Single-Supply Operation

* 30mW Stereo Headphone Output Power with 1.8V Supply

* DirectDrive Outputs Eliminate DC-Blocking Capacitors

* 91dB PSRR at 1kHz

* Any Master Clock Up to 40MHz

* Flexible I²S-Compatible Digital Audio Interface

* I²C Headphone Volume and Mute Control

* Stereo Line Inputs and Outputs

* Clickless/Popless Operation

* 2-Wire (I²C)-Compatible Control Interface

* Available in 28-Pin Thin QFN Package

Elecena nie prowadzi sprzedaży elementów elektronicznych, ani w niej nie pośredniczy.

Produkt pochodzi z oferty sklepu