Mono 3.2W Class D Amplifier with Integrated Input Coupling Capacitors
Analog Devices
RSS
Sample
- Darmowa próbka
- MPN:
- MAX98314
- Producent:
- ANALOG DEVICES
- Dodany do bazy:
- Ostatnio widziany:
Sugerowane produkty dla max98314
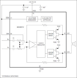
The MAX98314 mono 3.2W Class D amplifier provides Class AB audio performance with Class D efficiency. This device offers five selectable gain settings (0dB, 3dB, 6dB, 9dB, and 12dB) set by a single gain-select input (GAIN).
Active emissions limiting (AEL) edge rate and overshoot control circuitry and a filterless spread-spectrum modulation (SSM) scheme greatly reduce EMI and eliminate the need for output filtering found in traditional Class D devices.
The IC's low 0.95mA at 3.7V, 1.2mA at 5.0V quiescent current extends battery life in portable applications.
Highly linear, integrated input coupling capacitors (CIN) reduce solution size and provide excellent THD+N, PSRR, and CMRR performance at low frequencies vs. standard Class D amplifiers using external input capacitors.
The IC is available in a small 9-bump, 0.3mm pitch WLP (1.0mm x 1.0mm x 0.80mm) package and is specified over the -40°C to +85°C extended temperature range.
Applications
* Mobile Phones * MP3 Players * Netbook Computers * Notebook Computers * Portable Audio * VoIP Phones
* Integrated Input Coupling Capacitors with Excellent Linearity
* fC = 100Hz (6dB)
* fC = 200Hz (12dB)
* Low Quiescent Current
* 0.95mA at 3.7V
* 1.2mA at 5.0V
* Delivers High Output Power at 10% THD+N
* 3.2W into 4Ω, VPVDD = 5V
* 960mW into 8Ω, VPVDD = 3.7V
* Ultra-Low Noise: 19µV
* Eliminates Output Filtering Requirement
* Spread Spectrum and Active Emissions Limiting
* Click-and-Pop Suppression
* Thermal and Overcurrent Protection
* Low Current Shutdown Mode
* Small, Space-Saving Package
Elecena nie prowadzi sprzedaży elementów elektronicznych, ani w niej nie pośredniczy.
Produkt pochodzi z oferty sklepu Analog Devices