elecena.pl

Mono 1.4W Class AB Audio Amplifiers

Analog Devices

Mono 1.4W Class AB Audio Amplifiers RSS Sample
  • Darmowa próbka
MPN:
MAX98310
Producent:
ANALOG DEVICES
Dodany do bazy:
Ostatnio widziany:

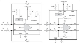
The MAX98309/MAX98310 mono 1.4W Class AB audio amplifiers offer low quiescent current while maintaining excellent SNR and low 0.008% THD+N. These ICs feature excellent 90dB PSRR and state of the art click-and-pop suppression.

The ICs are offered with an internally fixed 0dB, 3dB, 6dB, and 9dB gain (MAX98310) or an externally set gain (MAX98309) through external resistors.

The MAX98309 feature a 10ms or 100ms pin-selectable turn-on time, while the MAX98310 has a preset 5ms turn-on time.

The MAX98309/MAX98310 are available in a (1.0mm x 1.0mm) 9-bump, 0.3mm pitch WLP, and are specified over the extended -40°C to +85°C temperature range.

Applications

* Cell Phones/Smartphones * Digital Cameras * e-Readers * GPS * Portable Media Players * Tablets

* Enhances System Performance

* Differential Input Improves Noise Immunity

* Industry-Leading Click-and-Pop Suppression

* High 90dB PSRR (fIN = 217Hz)

* Smaller Solution Size

* 1mm x 1mm WLP Footprint

* Extends Battery Life

* Low Quiescent Current

* Delivers Robust System Design

* Thermal Overload Protection

* Short-Circuit Protection

* 1.2mA Supply Current (VDD = 3.7V)

* 750mW into 8Ω (VDD = 3.7V)

* 2.5V to 5.5V Supply Operation

* Pin-Selectable, Internally-Fixed Gain (MAX98310)

* 1.8V Logic-Compatible Active-Low SHDN Input

Elecena nie prowadzi sprzedaży elementów elektronicznych, ani w niej nie pośredniczy.

Produkt pochodzi z oferty sklepu