elecena.pl

14V, Class G Ceramic Speaker Driver

Analog Devices

14V, Class G Ceramic Speaker Driver RSS Sample
  • Darmowa próbka
MPN:
MAX9788
Producent:
ANALOG DEVICES
Dodany do bazy:
Ostatnio widziany:
Zmiana ceny:
-100% (21.01.2025)
Poprzednia cena:
1.67

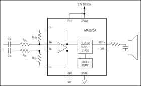
The MAX9788 features a mono Class G power amplifier with an integrated inverting charge-pump power supply specifically designed to drive the high capacitance of a ceramic loudspeaker. The charge pump can supply greater than 700mA of peak output current at 5.5VDC, guaranteeing an output of 14VP-P.

The MAX9788 maximizes battery life by offering high-performance efficiency. Maxim's proprietary Class G output stage provides efficiency levels greater than Class AB devices without the EMI penalties commonly associated with Class D amplifiers.

The MAX9788 is ideally suited to deliver the high output-voltage swing required to drive ceramic/piezoelectric speakers.

The device utilizes fully differential inputs and outputs, comprehensive click-and-pop suppression, shutdown control, and soft-start circuitry. The MAX9788 is fully specified over the -40°C to +85°C extended temperature range and is available in small lead-free 28-pin TQFN (4mm x 4mm) or 20-bump WLP (2mm x 2.5mm) packages.

Applications

* Cellular Phones * Handheld Gaming Consoles * MP3 Players * Notebook Computers * Personal Media Players * Smartphones

* Integrated Charge-Pump Power Supply—No Inductor Required

* 14VP-P Voltage Swing into Piezoelectric Speaker

* 2.7V to 5.5V Single-Supply Operation

* Clickless/Popless Operation

* Small Thermally Efficient Packages

* 4mm x 4mm 28-Pin TQFN

* 2mm x 2.5mm 20-Bump WLP

Elecena nie prowadzi sprzedaży elementów elektronicznych, ani w niej nie pośredniczy.

Produkt pochodzi z oferty sklepu