Mono 7W Class D Amplifier
Analog Devices
RSS
Sample
- Darmowa próbka
- MPN:
- MAX9737
- Producent:
- ANALOG DEVICES
- Dodany do bazy:
- Ostatnio widziany:
- Zmiana ceny:
- -100% (18.01.2025)
- Poprzednia cena:
- 1.52
Sugerowane produkty dla max9737
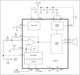
The MAX9737 mono 7W Class D amplifier provides a high-performance, thermally efficient amplifier solution that offers up to 88% efficiency at a 12V supply. The device operates from 8V to 28V and provides a high 80dB PSRR, eliminating the need for a regulated power supply.
Filterless modulation allows the MAX9737 to pass CE EMI limits with 1m cables using only a low-cost ferrite bead and small-value capacitor on each output.
Comprehensive click-and-pop suppression circuitry reduces noise on power-up/down or into and out of shutdown or mute.
An input op amp allows the user to create a lowpass or highpass filter, and select an optimal gain. The internal precharge circuit ensures clickless/popless turn-on within 10ms.
The MAX9737 is available in the 24-pin, TQFN-EP package and is specified over the -40°C to +85°C temperature range.
Applications
* 2.1 Notebook PCs * LCD/PDP/CRT Monitors * MP3 Docking Stations * PC Surround Speakers
* 8V to 28V Supply Voltage Range
* Spread-Spectrum Modulation Enables Low-EMI Solution
* Passes EMI Limit with Up to 1m of Speaker Cable
* High 80dB PSRR
* Up to 88% Efficiency Eliminates Heatsink
* Thermal and Output Current Protection
* < 1µA Shutdown Mode
* Click-and-Pop Suppression
* < 10ms Turn-On Time
* Space-Saving, 4mm x 4mm x 0.8mm, 24-Pin TQFN Package
Elecena nie prowadzi sprzedaży elementów elektronicznych, ani w niej nie pośredniczy.
Produkt pochodzi z oferty sklepu Analog Devices