16V Class G Amplifier with Inverting Boost Converter
Analog Devices
RSS
Sample
- Darmowa próbka
- MPN:
- MAX9738
- Producent:
- ANALOG DEVICES
- Dodany do bazy:
- Ostatnio widziany:
Sugerowane produkty dla max9738
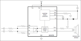
The MAX9738 features a mono Class G power amplifier with an integrated inverting boost converter. The Class G amplifier is specifically designed to drive the high capacitance of a ceramic/piezoelectric loud-speaker. The inverting boost converter can typically supply up to 400mA of peak output current, allowing for a constant output of 16VP-P over the 2.7V to 5.5V supply voltage range.
The MAX9738 maximizes battery life by offering high-performance efficiency. Maxim’s proprietary output stage provides efficiency levels greater than Class AB devices without the EMI penalties commonly associated with Class D amplifiers.
The MAX9738 is ideally suited to deliver the high output voltage swing required to drive ceramic/piezoelectric speakers.
The device utilizes fully differential inputs and outputs, comprehensive click-and-pop suppression, shutdown control, and soft-start circuitry. The MAX9738 is fully specified over the -40°C to +85°C extended temperature range and is available in an ultra-small, lead-free 5x4 WLP (2.5mm x 2mm) package.
Applications
* Cellular Phones * Handheld Gaming Consoles * MP3 Players * Notebook Computers * Personal Media Players * Smartphones
* Integrated Inverting Boost Converter
* 2.7V to 5.5V Single-Supply Operation
* 16VP-P Output Voltage Swing, Ideal for Driving a Ceramic Speaker
* Maintains Output Voltage Swing as the Battery Decays
* Clickless/Popless Operation
* Small, Thermally Efficient 5x4 WLP Package (2.5mm x 2mm)
Elecena nie prowadzi sprzedaży elementów elektronicznych, ani w niej nie pośredniczy.
Produkt pochodzi z oferty sklepu Analog Devices