elecena.pl

Low RF Susceptibility DirectDrive Stereo Headphone Amplifier with 1.8V Compatible Shutdown

Analog Devices

Low RF Susceptibility DirectDrive Stereo Headphone Amplifier with 1.8V Compatible Shutdown RSS Sample
  • Darmowa próbka
MPN:
MAX9724D
Producent:
ANALOG DEVICES
Dodany do bazy:
Ostatnio widziany:

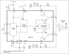
The MAX9724C/MAX9724D stereo headphone amplifiers are designed for portable equipment where board space is at a premium. These devices use a unique DirectDrive® architecture to produce a ground-referenced output from a single supply, eliminating the need for large DC-blocking capacitors, saving cost, board space, and component height. The MAX9724 suppresses RF radiation received by input and supply traces acting as antennas and prevents the amplifier from demodulating the coupled noise. The MAX9724C offers an externally adjustable gain while the MAX9724D has an internally preset gain of -1.5V/V. The MAX9724C/MAX9724D deliver up to 60mW per channel into a 32Ω load and have low 0.02% THD+N. An 80dB at 1kHz power-supply rejection ratio (PSRR) allows these devices to operate from noisy digital supplies without an additional linear regulator. Comprehensive click-and-pop circuitry suppresses audible clicks and pops on startup and shutdown.

The MAX9724C/MAX9724D operate from a single 2.5V to 5.5V supply, consume only 3.5mA of supply current, feature short-circuit and thermal-overload protection, and are specified over the extended -40°C to +85°C temperature range. The devices are available in tiny 12-bump UCSP™ (1.5mm x 2mm) and 12-pin thin QFN (3mm x 3mm x 0.8mm) packages.

Applications

* Cellular Phones * DVD Players * Handheld Gaming Consoles * MP3 Players * Notebook PCs * PDAs * Smart Phones

* Improved RF Noise Rejection (Up to 67dB Over Typical Amplifiers)

* No Bulky DC-Blocking Capacitors Required

* Low-Power Shutdown Mode, < 0.1µA

* Adjustable Gain (MAX9724C) or Fixed -1.5V/V Gain (MAX9724D)

* Low 0.02% THD+N

* High PSRR (80dB at 1kHz) Eliminates LDO

* Integrated Click-and-Pop Suppression

* 2.5V to 5.5V Single-Supply Operation

* Low Quiescent Current (3.5mA)

* Available in Space-Saving Packages

* 12-Bump UCSP (1.5mm x 2mm)

* 12-Pin Thin QFN (3mm x 3mm x 0.8mm)

Elecena nie prowadzi sprzedaży elementów elektronicznych, ani w niej nie pośredniczy.

Produkt pochodzi z oferty sklepu