5V, Differential Input, DirectDrive, 130mW Stereo Headphone Amplifiers with Shutdown
Analog Devices
RSS
Sample
- Darmowa próbka
- MPN:
- MAX9722A
- Producent:
- ANALOG DEVICES
- Dodany do bazy:
- Ostatnio widziany:
Sugerowane produkty dla max9722a
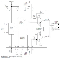
The MAX9722A/MAX9722B stereo headphone amplifiers are designed for portable equipment where board space is at a premium. The MAX9722A/MAX9722B use a unique DirectDrive® architecture to produce a ground-referenced output from a single supply, eliminating the need for large DC-blocking capacitors, which saves cost, board space, and component height. Additionally, the gain of the amplifier is set internally (-2V/V, MAX9722B) or adjusted externally (MAX9722A). The MAX9722A/MAX9722B deliver up to 70mW per channel into a 16Ω load or 130mW into a 32Ω load and have low 0.009% THD+N. An 80dB at 217Hz power-supply rejection ratio (PSRR) allows these devices to operate from noisy digital supplies without an additional linear regulator. The MAX9722A/MAX9722B include ±8kV ESD protection on the headphone outputs. Comprehensive anticlick-and-pop circuitry suppresses audible clicks and pops on startup and shutdown. A low-power shutdown mode reduces the supply current to 0.1µA.
The MAX9722A/MAX9722B operate from a single 2.4V to 5.5V supply, consume only 5.5mA of supply current, feature short-circuit and thermal-overload protection, and are specified over the extended -40°C to +85°C temperature range. The devices are available in tiny 16-pin thin QFN (3mm x 3mm x 0.8mm) and 16-pin TSSOP packages.
Applications
* Cell Phones * Flat-Panel Monitors * MP3 Players * Notebook and Desktop PCs * PDAs * Portable Audio Equipment * Smartphones
* 2.4V to 5.5V Single-Supply Operation
* High PSRR (80dB at 217Hz) Eliminates LDO
* No Bulky DC-Blocking Capacitors Required
* Ground-Referenced Outputs Eliminate DC Bias Voltage on Headphone Ground Pin
* No Degradation of Low-Frequency Response Due to Output Capacitors
* Differential Inputs for Enhanced Noise Cancellation
* Adjustable Gain (MAX9722A) or Fixed -2V/V Gain (MAX9722B)
* 130mW per Channel into 32Ω
* Low 0.009% THD+N
* Integrated Click-and-Pop Suppression
* Low Quiescent Current (5.5mA)
* Short-Circuit and Thermal-Overload Protection
* ±8kV ESD-Protected Amplifier Outputs (Human Body Model)
* Available in a Space-Saving 16-Pin Thin QFN (3mm x 3mm x 0.8mm) Package
Elecena nie prowadzi sprzedaży elementów elektronicznych, ani w niej nie pośredniczy.
Produkt pochodzi z oferty sklepu Analog Devices