elecena.pl

500mW, Low EMI, Filterless, Class D Audio Amplifier

Analog Devices

500mW, Low EMI, Filterless, Class D Audio Amplifier RSS Sample
  • Darmowa próbka
MPN:
MAX9712
Producent:
ANALOG DEVICES
Dodany do bazy:
Ostatnio widziany:

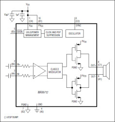
The MAX9712 mono class D audio power amplifier provides class AB amplifier performance with class D efficiency, conserving board space, and extending battery life. Using a class D architecture, the MAX9712 delivers up to 500mW into an 8Ω load while offering efficiencies above 85%. A low EMI modulation scheme renders the traditional class D output filter unnecessary.

The MAX9712 offers two modulation schemes: a fixed-frequency (FFM) mode, and a spread-spectrum (SSM) mode that reduces EMI-radiated emissions due to the modulation frequency. Furthermore, the MAX9712 oscillator can be synchronized to an external clock through the SYNC input, allowing the switching frequency to be user defined. The SYNC input also allows multiple MAX9712s to be cascaded and frequency locked, minimizing interference due to clock intermodulation. The device utilizes a fully differential architecture, a fullbridged output, and comprehensive click-and-pop suppression. The gain is internally set to +4V/V, further reducing external component count.

The MAX9712 features high 72dB PSRR, a low 0.01% THD+N, and SNR in excess of 90dB. Short-circuit and thermal-overload protection prevent the device from damage during a fault condition. The MAX9712 is available in 10-pin TDFN (3mm x 3mm x 0.8mm), 10-pin µMAX®, and 12-bump UCSP™ (1.5mm x 2mm x 0.6mm) packages. The MAX9712 is specified over the extended -40°C to +85°C temperature range.

Applications

* Cell Phones * MP3 Players * PDAs * Portable Audio

* Filterless Amplifier Passes FCC Radiated Emissions Standards with 100mm of Cable

* Unique Spread-Spectrum Mode Offers 5dB Emissions Improvement Over Conventional Methods

* Optional External SYNC Input

* Simple Master-Slave Setup for Stereo Operation

* 85% Efficiency

* Up to 500mW into 8Ω

* Low 0.01% THD+N

* High PSRR (72dB at 217Hz)

* Integrated Click-and-Pop Suppression

* Low Quiescent Current (4mA)

* Low-Power Shutdown Mode (0.1µA)

* Short-Circuit and Thermal-Overload Protection

* Available in Thermally Efficient, Space-Saving Packages

* 10-Pin TDFN (3mm x 3mm x 0.8mm)

* 10-Pin µMAX

* 12-Bump UCSP (1.5mm x 2mm x 0.6mm)

Elecena nie prowadzi sprzedaży elementów elektronicznych, ani w niej nie pośredniczy.

Produkt pochodzi z oferty sklepu