elecena.pl

1.3W, Filterless, Stereo Class D Audio Power Amplifier

Analog Devices

1.3W, Filterless, Stereo Class D Audio Power Amplifier RSS Sample
  • Darmowa próbka
MPN:
MAX9701
Producent:
ANALOG DEVICES
Dodany do bazy:
Ostatnio widziany:

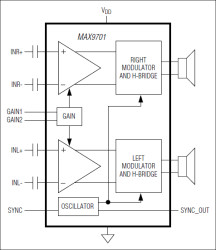
The MAX9701 stereo Class D audio power amplifier provides Class AB amplifier audio performance with the benefits of Class D efficiency, eliminating the need for a heatsink while extending battery life. The MAX9701 delivers up to 1.3W per channel into an 8Ω load while offering 87% efficiency. Maxim's next-generation, low-EMI modulation scheme allows the amplifier to operate without an external LC filter while still meeting FCC EMI emission levels.

The MAX9701 offers two modulation schemes: a fixed-frequency (FFM) mode, and a spread-spectrum (SSM) mode that reduces EMI-radiated emissions. The MAX9701 oscillator can be synchronized to an external clock through the SYNC input, allowing synchronization of multiple Maxim Class D amplifiers. The sync output (SYNCOUT) can be used for a master-slave application where more channels are required. The MAX9701 features a fully differential architecture, a full bridge-tied load (BTL) output, and comprehensive click-and-pop suppression. The device features internally set gains of 0dB, 6dB, 12dB, and 18dB selected through two gain-select inputs, further reducing external component count.

The MAX9701 features high 80dB PSRR, less than 0.1% THD+N, and SNR in excess of 88dB. Short-circuit and thermal-overload protection prevent the device from being damaged during a fault condition. The MAX9701 is available in 24-pin thin QFN-EP (4mm x 4mm x 0.8mm) and 20-bump UCSP™ (2mm x 2.5mm x 0.6mm) packages. The MAX9701 is specified over the extended -40°C to +85°C temperature range.

Applications

* Automotive Multimedia * Cell Phones * Docking Stations * Handheld Gaming Consoles * MP3 Player * Multimedia Phones * PDA Phone * PMP Player * Smartphones

* Spread-Spectrum Modulation Lowers Radiated Emissions

* Single-Supply Operation (2.5V to 5.5V)

* 1.3W Stereo Output (8Ω, VDD = 5V, THD+N = 1%)

* No LC Output Filter Required

* 87% Efficiency (RL = 8Ω, POUT = 1000mW)

* Less Than 0.1% THD+N

* High 80dB PSRR

* Fully Differential Inputs

* Integrated Click-and-Pop Suppression

* Typical Low Quiescent Current (9mA)

* Typical Low-Power Shutdown Mode (0.1µA)

* Short-Circuit and Thermal-Overload Protection

* Available in Thermally Efficient, Space-Saving Packages

* 24-Pin Thin QFN-EP (4mm x 4mm x 0.8mm)

* 20-Bump UCSP (2mm x 2.5mm x 0.6mm)

Elecena nie prowadzi sprzedaży elementów elektronicznych, ani w niej nie pośredniczy.

Produkt pochodzi z oferty sklepu