1.2W, Low-EMI, Filterless, Class D Audio Amplifier
Analog Devices
RSS
Sample
- Darmowa próbka
- MPN:
- MAX9700B
- Producent:
- ANALOG DEVICES
- Dodany do bazy:
- Ostatnio widziany:
Sugerowane produkty dla max9700a
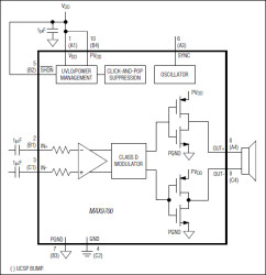
The MAX9700 mono class D audio power amplifier provides class AB amplifier performance with class D efficiency, conserving board space and extending battery life. Using a class D architecture, the MAX9700 delivers 1.2W into an 8Ω load while offering efficiencies above 90%. A low-EMI modulation scheme renders the traditional class D output filter unnecessary.
The MAX9700 offers two modulation schemes: a fixed-frequency (FFM) mode, and a spread-spectrum mode that reduces EMI-radiated emissions due to the modulation frequency. Furthermore, the MAX9700 oscillator can be synchronized to an external clock through the SYNC input, allowing the switching frequency to be user defined. The SYNC input also allows multiple MAX9700s to be cascaded and frequency locked, minimizing interference due to clock intermodulation. The device utilizes a fully differential architecture, a full-bridged output, and full-bridged comprehensive click-and-pop suppression. The gain of the MAX9700 is set internally (MAX9700A: 6dB, MAX9700B: 12dB, MAX9700C: 15.6dB, MAX9700D: 20dB), further reducing external component count.
The MAX9700 features high 72dB PSRR, a low 0.01% THD+N, and SNR in excess of 90dB. Short-circuit and thermal-overload protection prevent the device from damage during a fault condition. The MAX9700 is available in 10-pin TDFN (3mm x 3mm x 0.8mm), 10-pin µMAX® and 12-bump UCSP™ (1.5mm x 2mm x 0.6mm) packages. The MAX9700 is specified over the extended -40°C to +85°C temperature range.
Applications
* Cell Phones * MP3 Players * PDAs * Portable Audio
* Filterless Amplifier Passes FCC Radiated Emissions Standards with 100mm of Cable
* Unique Spread-Spectrum Mode Offers 5dB Emissions Improvement Over Conventional Methods
* Optional External SYNC Input
* Simple Master-Slave Setup for Stereo Operation
* 94% Efficiency
* 1.2W into 8Ω
* Low 0.01% THD+N
* High PSRR (72dB at 217Hz)
* Integrated Click-and-Pop Suppression
* Low Quiescent Current (4mA)
* Low-Power Shutdown Mode (0.1µA)
* Short-Circuit and Thermal-Overload Protection
* Available in Thermally Efficient, Space-Saving Packages
* 10-Pin TDFN (3mm x 3mm x 0.8mm)
* 10-Pin µMAX
* 12-Bump UCSP (1.5mm x 2mm x 0.6mm)
Elecena nie prowadzi sprzedaży elementów elektronicznych, ani w niej nie pośredniczy.
Produkt pochodzi z oferty sklepu Analog Devices