Low-Power, High-Performance NTSC/PAL Video Decoder
Analog Devices
RSS
Sample
- Darmowa próbka
- MPN:
- MAX9526
- Producent:
- ANALOG DEVICES
- Dodany do bazy:
- Ostatnio widziany:
Sugerowane produkty dla bt656
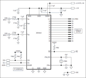
The MAX9526 is a low-power video decoder that converts NTSC or PAL composite video signals to 8-bit or 10-bit YCbCr component video compliant with the ITU-R BT.656 standard. The device powers up in fully operational mode and automatically configures itself to decode the detected input standard. The MAX9526 typically consumes 200mW of power in normal operation and typically less than 100µW in shutdown mode.
An internal 10-bit, 54MHz analog-to-digital converter (ADC) samples the input with four times oversampling. The MAX9526 features a DC restoration circuit with offset correction and automatic gain control to accurately optimize the full-scale range of the ADC.
An integrated analog anti-aliasing filter eliminates the need for external filtering. The MAX9526 includes a 2:1 input multiplexer with automatic signal selection based on activity at the inputs.
An internal line-locked phase-locked loop (PLL) generates the sample clock and the line-locked clock (LLC) output to provide an ITU-compliant output. Alternatively, the PLL can be configured to provide a sample clock and output clock at 2x and 1x the frequency of the crystal oscillator, respectively.
The MAX9526 provides a multiline adaptive comb filter to reduce cross-chrominance and cross-luminance artifacts.
A single 1.8V supply is used for both the digital and analog supplies. The digital outputs operate from a separate +1.7V to +3.45V supply to allow direct connection to a wide range of digital processors. The MAX9526 operates over the -40°C to +125°C automotive temperature range and is available in both a 28-pin QSOP and a 32-pin TQFN (5mm x 6mm).
Applications
* Automotive Entertainment Systems * Collision Avoidance Systems * Security Surveillance/CCTV Systems * Televisions
* Supports All NTSC and PAL Standards
* NTSC M, NTSC J, NTSC 4.43, PAL B/G/H/I/D, PAL M, PAL N, PAL 60
* Easy to Configure and Operate with Only 16 User-Programmable Registers
* Automatic Configuration and Standard Select
* 10-Bit 4x Oversampling (54Msps) ADC with True 10-Bit Digital Processing
* Flexible Output Formatting
* 10-Bit Parallel ITU-R BT.656 Output with Embedded TRS
* 8-Bit Parallel ITU-R BT.656 Output with Separate HS and VS
* +1.8V Digital and Analog Supply Voltage
* +1.7V to +3.45V Digital I/O Supply Voltage
* Full Automotive Temperature Range (-40°C to +125°C)
* Low-Power Modes
* Shutdown (< 100µW typ)
* Sleep Mode with Continuous Activity Detection (< 5mW typ)
* 2-to-1 Video Input Mux with AGC
Elecena nie prowadzi sprzedaży elementów elektronicznych, ani w niej nie pośredniczy.
Produkt pochodzi z oferty sklepu Analog Devices