Video Filter Amplifier with SmartSleep and Bidirectional Video Support
Analog Devices
RSS
Sample
- Darmowa próbka
- MPN:
- MAX9508
- Producent:
- ANALOG DEVICES
- Dodany do bazy:
- Ostatnio widziany:
Sugerowane produkty dla smartsleep
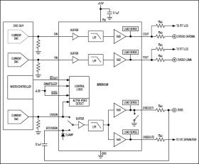
The MAX9508 video filter amplifier with SmartSleep and bidirectional video support is ideal for set-top boxes (STBs), portable DVD players, and portable media players (PMPs). The inputs can be directly connected to the digital-to-analog converter (DAC) outputs. The reconstruction filter removes high-frequency signals above 6.75MHz. The amplifiers have 6dB of gain, and the outputs can be DC-coupled to a load of 75Ω, which is equivalent to two video loads, or it can be AC-coupled to a load of 150Ω.
The SmartSleep circuitry intelligently reduces power consumption based on the presence of the input signal and the output loads. When the MAX9508 does not detect the presence of sync on the input video signal, the supply current is reduced to less than 7µA. The device only enables a video amplifier when there is an active video input signal and an attached load. The video amplifier remains on while a load is connected. If the load is disconnected, the video amplifier is turned off.
The MAX9508 contains three reconstruction filters, four video amplifiers, and a pulldown switch at one of the two CVBS outputs. The MAX9508 has the ability to control the bidirectional video signals at the CVBS video connections without the need for separate switches or relays. This feature is particularly useful for portable DVD players, which often use the same connector to drive a composite video output and to accept an external video signal to display on the LCD panel.
The MAX9508 operates from a 2.7V to 3.6V single supply and is offered in a small 16-pin TQFN (3mm x 3mm) package. The device is specified over the -40°C to +125°C automotive temperature range.
Applications
* Portable Applications * Portable DVD Players * Portable Media Players (PMP) * Portable Set-Top Boxes/Personal Video Recorders (PVR) * Set-Top Boxes (STB)
* SmartSleep Feature Detects Input Signal and Output Load Status to Reduce Power Consumption
* Triple Standard-Definition Video Reconstruction Filters with 6.75MHz Passband
* Luma, Chroma, and Composite Inputs
* Luma, Chroma, and Two Composite Outputs
* Integrated Support for a Bidirectional Composite Video Signal
* Supports Two Video Loads at Each Output (DC-Coupled)
* 2.7V to 3.6V Single-Supply Operation
Elecena nie prowadzi sprzedaży elementów elektronicznych, ani w niej nie pośredniczy.
Produkt pochodzi z oferty sklepu Analog Devices