elecena.pl

2.5V Video Amplifier with Reconstruction Filter

Analog Devices

2.5V Video Amplifier with Reconstruction Filter RSS Sample
  • Darmowa próbka
MPN:
MAX9502
Producent:
ANALOG DEVICES
Dodany do bazy:
Ostatnio widziany:

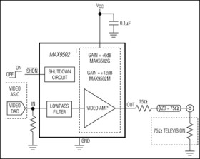
The MAX9502 small, low-power video amplifier with integrated reconstruction filter operates from a supply voltage as low as 2.5V. The small size and the low minimum supply voltage make the MAX9502 ideal for portable applications or small, low-power applications.

The MAX9502 DC-couples the input and the output, resulting in a very small solution. The MAX9502 input can be directly connected to the output of a video digital-to-analog converter (DAC). The reconstruction filter is implemented as a 4th-order Chebyshev with a minimum passband of 5.5MHz, 3dB attenuation at 8MHz, and 55dB attenuation at 27MHz.

The output amplifier provides a closed-loop gain of +6dB (MAX9502G) or +12dB (MAX9502M), and can drive a 2VP-P video signal into a 150Ω load to ground. The output signal is level-shifted so the sync tip is 110mV (typ) above ground.

The MAX9502 operates from a 2.5V to 3.6V single supply and consumes only 5.3mA quiescent supply current. An active-low shutdown mode reduces the supply current to 0.01µA.

The MAX9502 is available in tiny 6-pin µDFN (1mm x 1.5mm x 0.8mm) and 5-pin SC70 packages. The device is specified over the -40°C to +85°C extended and -40°C to +125°C automotive temperature ranges.

Applications

* Digital Still Cameras * Mobile Phones * Portable Video * Security/CCTV

* Tiny 6-Pin µDFN (1mm x 1.5mm x 0.8mm) and 5-Pin SC70 Packages

* DC-Coupled Input and Output Save Board Space

* 4-Pole Chebyshev Filter

* 5.5MHz Passband

* 55dB Attenuation at 27MHz

* 0.01µA Low-Current Shutdown Mode

* 2.5V to 3.6V Single-Supply Operation

* Video Amplifier with Fixed Gains of +6dB (MAX9502G) or +12dB (MAX9502M)

Elecena nie prowadzi sprzedaży elementów elektronicznych, ani w niej nie pośredniczy.

Produkt pochodzi z oferty sklepu