elecena.pl

Factory-Programmable, Single PLL Clock Generator

Analog Devices

Factory-Programmable, Single PLL Clock Generator RSS Sample
  • Darmowa próbka
MPN:
MAX9491
Producent:
ANALOG DEVICES
Dodany do bazy:
Ostatnio widziany:
Zmiana ceny:
-100% (19.01.2025)
Poprzednia cena:
2.70

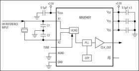
The MAX9491 multipurpose clock generator is ideal for communication applications. It offers a factory-programmable PLL output that can be set to almost any frequency, ranging from 4MHz to 200MHz. The MAX9491 uses a one-time-programmable (OTP) ROM to program the PLL output. The MAX9491 also features an integrated voltage-controlled crystal oscillator (VCXO) that is tuned by a DC voltage. The VCXO output is used as the PLL input. The VCXO has a wide ±200ppm (typ) tuning range. The OTP on the MAX9491 is factory preset, based upon the customer request. Contact the factory for samples with preferred frequencies.

The device operates from a 3.3V supply and is specified over the -40°C to +85°C extended temperature range. The MAX9491 is available in 14-pin TSSOP and 20-pin TQFN (5mm x 5mm) packages.

Applications

* Data Networking Systems * Home Entertainment Centers * SOHO * Telecommunications

Elecena nie prowadzi sprzedaży elementów elektronicznych, ani w niej nie pośredniczy.

Produkt pochodzi z oferty sklepu