elecena.pl

2:1 Multiplexers and 1:2 Demultiplexers with Loopback

Analog Devices

2:1 Multiplexers and 1:2 Demultiplexers with Loopback RSS Sample
  • Darmowa próbka
MPN:
MAX9394
Producent:
ANALOG DEVICES
Dodany do bazy:
Ostatnio widziany:
Zmiana ceny:
-100% (17.01.2025)
Poprzednia cena:
9.94

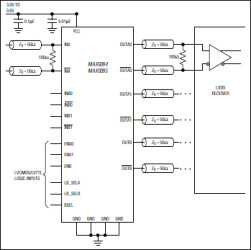
The MAX9394/MAX9395 consist of a 2:1 multiplexer and a 1:2 demultiplexer with loopback. The multiplexer section (channel B) accepts two low-voltage differential signaling (LVDS) inputs and generates a single LVDS output. The demultiplexer section (channel A) accepts a single LVDS input and generates two parallel LVDS outputs. The MAX9394/MAX9395 feature a loopback mode that connects the input of channel A to the output of channel B and connects the selected input of channel B to the outputs of channel A.

Three LVCMOS/LVTTL logic inputs control the internal connections between inputs and outputs, one for the multiplexer portion of channel B (BSEL), and the other two for loopback control of channels A and B (LBSELAand LBSELB). Independent enable inputs for each differential output pair provide additional flexibility.

Fail-safe circuitry forces the outputs to a differential low condition for undriven inputs or when the common-mode voltage exceeds the specified range. The MAX9394 provides high-level input fail-safe detection for HSTL, LVDS, and other GND-referenced differential inputs. The MAX9395 provides low-level fail-safe detection for CML, LVPECL, and other VCC-referenced differential inputs.

Ultra low 91psP-P (max) pseudorandom bit sequence (PRBS) jitter ensures reliable communications in high-speed links that are highly sensitive to timing error, especially those incorporating clock-and-data recovery, or serializers and deserializers. The high-speed switching performance guarantees 1.5GHz operation and less than 87ps (max) skew between channels.

LVDS inputs and outputs are compatible with the TIA/EIA-644 LVDS standard. The LVDS outputs drive 100Ω loads. The MAX9394/MAX9395 are offered in a 32-pin TQFP package and operate over the extended temperature range (-40°C to +85°C).

Applications

* Central Office Backplane Clock Distribution * DSLAM * Fault-Tolerant Systems * High-Speed Telecom/Datacom Equipment * Protection Switching

* Guaranteed 1.5GHz Operation with 250mV Differential Output Swing

* Simultaneous Loopback Control

* 2ps(RMS) (max) Random Jitter

* AC Specifications Guaranteed for 150mV Differential Input

* Signal Inputs Accept Any Differential Signaling Standard

* LVDS Outputs for Clock or High-Speed Data

* High-Level Input Fail-Safe Detection (MAX9394)

* Low-Level Input Fail-Safe Detection (MAX9395)

* 3.0V to 3.6V Supply Voltage Range

* LVCMOS/LVTTL Logic Inputs

Elecena nie prowadzi sprzedaży elementów elektronicznych, ani w niej nie pośredniczy.

Produkt pochodzi z oferty sklepu