Single-Ended-to-Differential LVECL/LVPECL 2:1 Multiplexer
Analog Devices
RSS
Sample
- Darmowa próbka
- MPN:
- MAX9380
- Producent:
- ANALOG DEVICES
- Dodany do bazy:
- Ostatnio widziany:
Sugerowane produkty dla max9380
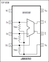
The MAX9380 is a high-speed, low-jitter 2:1 multiplexer for clock and data distribution applications. The device selects one of the two single-ended inputs and converts it to a differential output.
The MAX9380 features low part-to-part skew of 33ps and propagation delay of 263ps.
The MAX9380 operates from a +3.0V to +3.8V supply for LVPECL applications or from a -3.0V to -3.8V supply for LVECL applications. The input is selected by a single select input. The select and data inputs feature internal pulldown resistors that ensure a low default state if left open.
These devices are specified for operation from -40°C to +85°C, and are available in space-saving 8-pin µMAX and SO packages.
Applications
* Automated Test Equipment (ATE) * DLCs * DSLAM * Precision Clock Distribution * Wireless Base Stations
Elecena nie prowadzi sprzedaży elementów elektronicznych, ani w niej nie pośredniczy.
Produkt pochodzi z oferty sklepu Analog Devices