elecena.pl

Dual, 3A, 2MHz Step-Down Regulator

Analog Devices

Dual, 3A, 2MHz Step-Down Regulator RSS Sample
  • Darmowa próbka
MPN:
MAX8833
Producent:
ANALOG DEVICES
Dodany do bazy:
Ostatnio widziany:
Zmiana ceny:
-100% (17.01.2025)
Poprzednia cena:
5.51

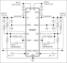
The MAX8833 high-efficiency, dual step-down regulator is capable of delivering up to 3A at each output. The device operates from a 2.35V to 3.6V supply, and provides output voltages from 0.6V to 0.9 x VIN, making it ideal for on-board point-of-load applications. Total output error is less than ±1% over load, line, and temperature.

The MAX8833 operates in PWM mode with a switching frequency ranging from 0.5MHz to 2MHz, set by an external resistor. It can also be synchronized to an external clock in the same frequency range. Two internal switching regulators operate 180° out-of-phase to reduce the input ripple current, and consequently reduce the required input capacitance. The high operating frequency minimizes the size of external components. High efficiency, internal dual-nMOS design keeps the board cool under heavy loads. The voltage-mode control architecture and the high-bandwidth (> 15MHz typ) voltage-error amplifier allow a type III compensation scheme to be utilized to achieve fast response under both line and load transients, and also allow for ceramic output capacitors.

Programmable soft-start reduces input inrush current. Two enable inputs allow the turning on/off of each output individually, resulting in great flexibility for system-level designs. A reference input is provided to facilitate output-voltage tracking applications. The MAX8833 is available in a 32-pin thin QFN (5mm x 5mm) package with 0.8mm max height.

Applications

* ASIC/CPU/DSP Power Supplies * DDR Power Supplies * Network Power Supplies * Printer Power Supplies * Set-Top Box Power Supplies

* 35mΩ On-Resistance Internal MOSFETs

* Dual, 3A, PWM Step-Down Regulators

* Fully Protected Against Overcurrent, Short Circuit, and Overtemperature

* ±1% Output Accuracy over Load, Line, and Temperature

* Operates from 2.35V to 3.6V Supply

* REFIN on One Channel for Tracking or External Reference

* Integrated Boost Diodes

* Adjustable Output from 0.6V to 0.9 x VIN

* Soft-Start Reduces Inrush Supply Current

* 0.5MHz to 2MHz Adjustable Switching, or FSYNC Input

* All-Ceramic-Capacitor Design

* 180° Out-of-Phase Operation Reduces Input Ripple Current

* Individual Enable Inputs and PWRGD Outputs

* Safe-Start into Prebiased Output

* Available in 5mm x 5mm Thin QFN Package

* Sink/Source Current in DDR Applications

Elecena nie prowadzi sprzedaży elementów elektronicznych, ani w niej nie pośredniczy.

Produkt pochodzi z oferty sklepu