elecena.pl

Low-Voltage DDR Linear Regulator

Analog Devices

Low-Voltage DDR Linear Regulator RSS Sample
  • Darmowa próbka
MPN:
MAX8794
Producent:
ANALOG DEVICES
Dodany do bazy:
Ostatnio widziany:

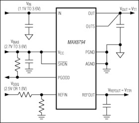
The MAX8794 DDR linear regulator sources and sinks up to 3A peak (typ) using internal n-channel MOSFETs. This linear regulator delivers an accurate 0.5V to 1.5V output from a low-voltage power input (VIN = 1.1V to 3.6V). The MAX8794 uses a separate 3.3V bias supply to power the control circuitry and drive the internal n-channel MOSFETs.

The MAX8794 provides current and thermal limits to prevent damage to the linear regulator. Additionally, the MAX8794 generates a power-good (PGOOD) signal to indicate that the output is in regulation. During startup, PGOOD remains low until the output is in regulation for 2ms (typ). The internal soft-start limits the input surge current.

The MAX8794 powers the active-DDR termination bus that requires a tracking input reference. The MAX8794 can also be used in low-power chipsets and graphics processor cores that require dynamically adjustable output voltages. The MAX8794 is available in a 10-pin, 3mm x 3mm, TDFN package.

Applications

* Active Termination Buses * Chipset/RAM Supplies as Low as 0.5V * DDR Memory Termination * Graphics Processor Core Supplies * Notebook/Desktop Computers

* Internal Power MOSFETs with Current Limit (3A typ)

* Fast Load-Transient Response

* External Reference Input with Reference Output Buffer

* 1.1V to 3.6V Power Input

* ±15mV (max) Load-Regulation Error

* Thermal-Fault Protection

* Shutdown Input

* Power-Good Window Comparator with 2ms (typ) Delay

* Small, Low-Profile, 10-Pin, 3mm x 3mm TDFN Package

* Ceramic or Polymer Output Capacitors

Elecena nie prowadzi sprzedaży elementów elektronicznych, ani w niej nie pośredniczy.

Produkt pochodzi z oferty sklepu