elecena.pl

Single-Phase, Synchronous MOSFET Drivers

Analog Devices

Single-Phase, Synchronous MOSFET Drivers RSS Sample
  • Darmowa próbka
MPN:
MAX8791B
Producent:
ANALOG DEVICES
Dodany do bazy:
Ostatnio widziany:

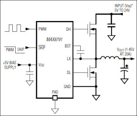
The MAX8791/MAX8791B are single-phase, synchronous, noninverting MOSFET drivers. The MAX8791/MAX8791B are intended to work with controller ICs like the MAX8736 or MAX8786, in multiphase notebook CPU core regulators.

The regulators can either step down directly from the battery voltage to create the core voltage, or step down from the main system supply. The single-stage conversion method allows the highest possible efficiency, while the 2-stage conversion at higher switching frequency provides the minimum possible physical size.

The low-side drivers are optimized to drive 3nF capacitive loads with 4ns/8ns typical fall/rise times, and the high-side driver with 8ns/10ns typical fall/rise times. Adaptive dead-time control prevents shoot-through currents and maximizes converter efficiency.

The MAX8791/MAX8791B are available in a small, lead-free, 8-pin, 3mm x 3mm TQFN package.

Applications

* CPU Core Power Supply * Multiphase Step-Down Converters * Notebooks/Desktops/Servers

* Single-Phase, Synchronous MOSFET Drivers

* 0.5Ω Low-Side On-Resistance

* 0.7Ω High-Side On-Resistance

* 8ns Propagation Delay

* 15ns Minimum Guaranteed Dead Time

* Integrated Boost "Diode"

* 2V to 24V Input Voltage Range

* Selectable Pulse-Skipping Mode

* Low-Profile TQFN Package

Elecena nie prowadzi sprzedaży elementów elektronicznych, ani w niej nie pośredniczy.

Produkt pochodzi z oferty sklepu