elecena.pl

High-Speed, Step-Down Controller with Accurate Current Limit for Notebook Computers

Analog Devices

High-Speed, Step-Down Controller with Accurate Current Limit for Notebook Computers RSS Sample
  • Darmowa próbka
MPN:
MAX8764
Producent:
ANALOG DEVICES
Dodany do bazy:
Ostatnio widziany:

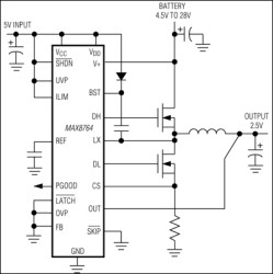
The MAX8764 pulse-width modulation (PWM) controller provides high efficiency, excellent transient response, and high-DC output accuracy needed for stepping down high-voltage batteries to generate low-voltage CPU core or chipset/RAM supplies in notebook computers.

Maxim's proprietary Quick-PWM™ quick-response, constant-on-time PWM control scheme handles wide input/output voltage ratios with ease and provides 100ns "instant-on" response to load transients while maintaining a relatively constant switching frequency. Efficiency is enhanced by an ability to drive very large synchronous-rectifier MOSFETs. Accurate current sensing to ensure reliable overload protection is available using an external current-sense resistor in series with the synchronous rectifier. Alternatively, the synchronous rectifier itself can be used for less-accurate current sensing at the lowest possible power dissipation. A high-output impedance in shutdown eliminates negative output voltages, saving the cost of a Schottky diode on the output.

Single-stage buck conversion allows the MAX8764 to directly step down high-voltage batteries for the highest possible efficiency. Alternatively, two-stage conversion (stepping down the 5V system supply instead of the battery) at a higher switching frequency allows the minimum possible physical size.

The MAX8764 is intended for CPU core, chipset, DRAM, or other low-voltage supplies as low as 1V. It is available in 20-pin QSOP and thin QFN packages and includes both adjustable overvoltage and undervoltage protection.

For a dual step-down PWM controller with accurate current limit, refer to the MAX8743 data sheet. The MAX1714/MAX1715 single/dual PWM controllers are similar to the MAX8764, but do not use current-sense resistors.

Applications

* 1.8V and 2.5V Supplies * Chipset/RAM Supplies as Low as 1V * CPU Core Supplies * Notebook Computers

Elecena nie prowadzi sprzedaży elementów elektronicznych, ani w niej nie pośredniczy.

Produkt pochodzi z oferty sklepu