elecena.pl

Regulated, Adjustable -2x Inverting Charge Pump

Analog Devices

Regulated, Adjustable -2x Inverting Charge Pump RSS Sample
  • Darmowa próbka
MPN:
MAX868
Producent:
ANALOG DEVICES
Dodany do bazy:
Ostatnio widziany:
Zmiana ceny:
-100% (17.01.2025)
Poprzednia cena:
2.08

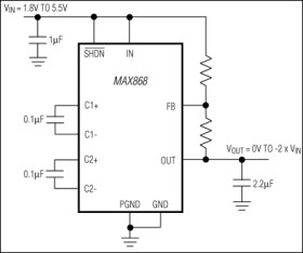
The MAX868 inverting charge pump provides a low-cost and compact means of generating a regulated negative voltage up to -2 x VIN from a positive input voltage between 1.8V and 5.5V. It uses a pulse-frequency-modulation (PFM) control scheme to generate the regulated negative output voltage. PFM operation is obtained by gating the internal 450kHz oscillator on and off as needed to maintain output voltage regulation. This unique on-demand switching scheme gives the MAX868 excellent light-load efficiency without degrading its full-load operation (up to 30mA), permitting smaller capacitors to take advantage of the oscillator's high switching frequency.

The MAX868 requires no inductors; only four capacitors are required to build a complete DC-DC converter. Output voltage regulation is achieved by adding just two resistors. The MAX868 comes in a 10-pin µMAX® package, which is only 1.11mm high and occupies just half the board area of a standard 8-pin SO.

Applications

* Battery-Powered Applications * Camcorders * Cell Phones * Cordless Phones * Handy-Terminals, PDAs * Medical Instruments * Small LCD Panels

* Regulated Negative Output Voltage (up to -2 x VIN)

* Ultra-Small, 10-Pin µMAX Package

* On-Demand Switching at up to 450kHz

* 30µA Quiescent Supply Current

* Requires Only Four Small External Capacitors

* 1.8V to 5.5V Input Voltage Range

* 0.1µA Logic-Controlled Shutdown

* Up to 30mA Output Current

* Adjustable output voltage

Elecena nie prowadzi sprzedaży elementów elektronicznych, ani w niej nie pośredniczy.

Produkt pochodzi z oferty sklepu