elecena.pl

12V, 8A, 1.2MHz, Step-Down Regulator

Analog Devices

12V, 8A, 1.2MHz, Step-Down Regulator RSS Sample
  • Darmowa próbka
MPN:
MAX8654
Producent:
ANALOG DEVICES
Dodany do bazy:
Ostatnio widziany:
Zmiana ceny:
-100% (17.01.2025)
Poprzednia cena:
8.19

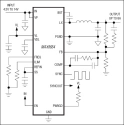
The MAX8654 high-efficiency switching regulator delivers up to 8A of load current at output voltages from 0.6V to 0.85 x VIN. The IC operates from 4.5V to 14V, making it ideal for on-board point-of-load and postregulation applications, with total output error less than ±1% over load, line, and temperature ranges.

The MAX8654 is a fixed-frequency PWM mode regulator with a switching frequency range of 250kHz to 1.2MHz set by an external resistor or SYNC input. High-frequency operation allows for an all-ceramic-capacitor solution. A SYNCOUT output is provided to synchronize a second regulator switching 180° out-of-phase with the first to reduce the input ripple current and consequently reduce the required input capacitance. The high operating frequency minimizes the size of external components.

The on-board low RDS(ON) dual-nMOS design keeps the board cooler at heavy loads while minimizing the critical inductances, making the layout a much simpler task with respect to the discrete solutions.

The MAX8654 comes with a high-bandwidth (20MHz) voltage-error amplifier. The voltage-mode control architecture and the op-amp voltage-error amplifier permit a type 3 compensation scheme to be utilized to achieve maximum loop bandwidth, up to 20% of the switching frequency. High loop bandwidth achieves fast transient response resulting in less output capacitance required.

The MAX8654 offers programmable soft-start to accommodate different types of output capacitors and reduce input inrush current. The MAX8654 is available in a 36-lead TQFN package.

Applications

* DDR Memory * Graphic Cards * Network-Power Supplies * POL Power Supplies * RAID Power Supplies * Servers

* Internal 26mΩ RDS(ON) MOSFETs

* Guaranteed 8A Output Current

* Adjustable Overcurrent Protection

* 1% Output Accuracy Over Temperature

* Operates from 4.5V to 14V Supply

* Adjustable Output from 0.6V to 0.85 x VIN

* Soft-Start Reduces Inrush Supply Current

* 250kHz to 1.2MHz Adjustable Switching or SYNC Input

* Compatible with Ceramic, Polymer, and Electrolytic Output Capacitors

* SYNCOUT Synchronizes 2nd Regulator 180° Out-of-Phase

* 36-Pin, Lead-Free, 6mm x 6mm TQFN Package

Elecena nie prowadzi sprzedaży elementów elektronicznych, ani w niej nie pośredniczy.

Produkt pochodzi z oferty sklepu