elecena.pl

3A, 2MHz Step-Down Regulator with Integrated Switches

Analog Devices

3A, 2MHz Step-Down Regulator with Integrated Switches RSS Sample
  • Darmowa próbka
MPN:
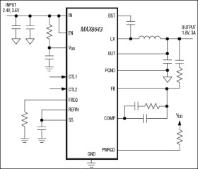
MAX8643
Producent:
ANALOG DEVICES
Dodany do bazy:
Ostatnio widziany:
Zmiana ceny:
-100% (17.01.2025)
Poprzednia cena:
4.28

The MAX8643 high-efficiency switching regulator delivers up to 3A load current at output voltages from 0.6V to (0.9 × VIN).The IC operates from 2.35V to 3.6V, making it ideal for on-board point-of-load and postregulation applications. Total output error is less than ±1% over load, line, and temperature.

The MAX8643 features fixed-frequency PWM mode operation with a switching frequency range of 500kHz to 2MHz set by an external resistor. High-frequency operation allows for an all-ceramic capacitor design. The high operating frequency also allows for small-size external components.

The low-resistance on-chip nMOS switches ensure high efficiency at heavy loads while minimizing critical inductances, making the layout a much simpler task with respect to discrete solutions. Following a simple layout and footprint ensures first-pass success in new designs.

The MAX8643 comes with a high-bandwidth (> 14MHz) voltage-error amplifier. The voltage-mode control architecture and the voltage-error amplifier permit a type III compensation scheme to be utilized to achieve maximum loop bandwidth, up to 20% of the switching frequency. High loop bandwidth provides fast transient response, resulting in less required output capacitance and allowing for all-ceramic capacitor designs.

The MAX8643 provides two tri-state logic inputs to select one of nine preset output voltages. The preset output voltages allow customers to achieve ±1% output-voltage accuracy without using expensive 0.1% resistors. In addition, the output voltage can be set to any customer value by either using two external resistors at the feedback with 0.6V internal reference or applying an external reference voltage to the REFIN input. The MAX8643 offers programmable soft-start time using one capacitor to reduce input inrush current. The MAX8643 is available in a lead-free, 24-pin, 4mm x 4mm thin QFN package.

For assistance with selecting appropriate capacitors, resistors, and inductors, try our online component selection spreadsheet.

Applications

* ASIC/CPU/DSP Core and I/O Voltages * Base-Station Power Supplies * DDR Power Supplies * POLs * RAID Control Power Supplies * Telecom and Networking Power Supplies

* Internal 37mΩ RDS(ON) MOSFETs

* Continuous 3A Output Current

* ±1% Output Accuracy Over Load, Line, and Temperature

* Operates from 2.35V to 3.6V Supply

* Adjustable Output from 0.6V to (0.9 × VIN)

* Soft-Start Reduces Inrush Supply Current

* 500kHz to 2MHz Adjustable Switching Frequency

* Compatible with Ceramic, Polymer, and Electrolytic Output Capacitors

* VID-Selectable Output Voltages

* 0.6, 0.7, 0.8, 1.0, 1.2, 1.5, 1.8, 2.0, and 2.5V

* Fully Protected Against Overcurrent and Overtemperature

* Sink/Source Current in DDR Application

* Lead-Free, 24-Pin, 4mm x 4mm Thin QFN Package

Elecena nie prowadzi sprzedaży elementów elektronicznych, ani w niej nie pośredniczy.

Produkt pochodzi z oferty sklepu