elecena.pl

µPMIC for Microprocessors or DSPs in Portable Equipment

Analog Devices

µPMIC for Microprocessors or DSPs in Portable Equipment RSS Sample
  • Darmowa próbka
MPN:
MAX8620Y
Producent:
ANALOG DEVICES
Dodany do bazy:
Ostatnio widziany:

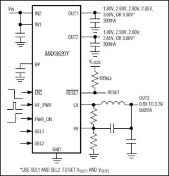
The MAX8620Y micro-power-management integrated circuit (µPMIC) powers low-voltage microprocessors or DSPs in portable devices. The µPMIC includes a high efficiency step-down DC-DC converter, two lowdropout linear regulators (LDOs), a microprocessor reset output, and power-on/off control logic. This device maintains high efficiency at light loads with a low 115µA supply current, and its miniature TDFN package makes it ideal for portable devices.

The MAX8620Y's step-down DC-DC converter utilizes a proprietary 4MHz hysteretic-PWM control scheme that allows for ultra-small external components. Internal synchronous rectification improves efficiency and eliminates the external Schottky diode that is required in conventional step-down converters. The output voltage is adjustable from 0.6V to 3.3V, with guaranteed output current up to 500mA.

The MAX8620Y's two LDOs offer low 45µVRMS output noise and a low dropout of only 200mV at 200mA. Each LDO delivers at least 300mA of continuous output current. The output voltages are pin selectable from 1.8V to 3.3V for flexibility.

A microprocessor reset output (active-low RESET) monitors OUT1 and warns the system of impending power loss allowing safe shutdown. Active-low RESET asserts during power-up, power-down, shutdown, and fault conditions where VOUT1 is below its regulation voltage.

Applications

* Cellular Handsets * Microprocessor and DSP Solutions including MSM™, Intel XScale™, ARM™, and OMAP™ * PDAs * Smartphones/PDA Phones * Wireless Local Area Networks (WLANs)

* Three Regulators and a Reset in One Package

* High-Efficiency Step-Down Converter

* Up to 4MHz Fixed Switching Frequency

* 500mA Guaranteed Output Current

* 0.6V to 3.3V Adjustable Output Voltage

* ±2% Initial Accuracy

* Fast Voltage-Positioning Transient Response

* Internal Synchronous Rectifier

* Two 300mA LDO Regulators

* 200mV Dropout at 200mA Load

* Low 45µVRMS Output Noise

* 3% Accuracy over Line, Load, and Temperature

* Overcurrent Protection

* Nine Pin-Selectable Output-Voltage Settings

* 30ms (min) Active-Low RESET Output Flag

* 2.7V to 5.5V Input

* 115µA (typ) Supply Current at No Load

* Thermal-Overload Protection

* Tiny 3mm x 3mm x 0.8mm TDFN Package

Elecena nie prowadzi sprzedaży elementów elektronicznych, ani w niej nie pośredniczy.

Produkt pochodzi z oferty sklepu