elecena.pl

Single-Input 1-Cell Li+ Charger with OVP Protection and Programmable Charge Timer

Analog Devices

Single-Input 1-Cell Li+ Charger with OVP Protection and Programmable Charge Timer RSS Sample
  • Darmowa próbka
MPN:
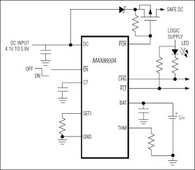
MAX8600A
Producent:
ANALOG DEVICES
Dodany do bazy:
Ostatnio widziany:

The MAX8600A single-input linear battery charger safely charges single-cell Li+ batteries. Charging is optimized for Li+ cells using a control algorithm that includes low-battery precharging, voltage and current-limited fast-charging, and top-off charging, while continuously monitoring the battery for overvoltage, over/under temperature, and charging time. Charger timeout protection is programmable, and the status is indicated by three open-drain outputs.

The MAX8600A linear charger optimizes charging time by adjusting the charge rate to accommodate the thermal characteristics of a given application. There is no need to reduce the maximum charge current to accommodate worst-case charger power dissipation.

The MAX8600A is a variation of the MAX8600 with improved dropout and other spec changes. See Maxim's website for an outline of MAX8600/MAX8600A differences.

The MAX8600A is available in a 3mm x 3mm power-enhanced TDFN package.

Applications

* Cell Phones * Digital Cameras * GPS * MP3 Players * PDAs * Portable Media Players * Wireless Appliances

* Low Dropout -0.188V at 0.75A

* Up to 1A Programmable Fast-Charge

* 5% Charge-Current Accuracy

* Logic-Low Enable Input

* 14V Input Overvoltage Protection

* Programmable On-Chip Charge Timer

* Battery Thermistor Input

* Three Charger-Status Outputs

* Thermally Optimized Charge Rate

* 14-Pin, 3mm x 3mm TDFN Package

Elecena nie prowadzi sprzedaży elementów elektronicznych, ani w niej nie pośredniczy.

Produkt pochodzi z oferty sklepu